Сейчас самым распространенным сетевым стеком является TCP/IP. Он состоит из:
Подробнее о нем описано в курсе “Телекоммуникационные системы и технологии”
Чтобы Android-приложение могло работать с сетью, необходимо в AndroidManifest.xml прописать нужные разрешения:
<uses-permission android:name="android.permission.INTERNET" />
<uses-permission android:name="android.permission.ACCESS_NETWORK_STATE" />
Для доступа к сетевому API все чаще используется HTTP (HyperText Transfer Protocol). Обычно HTTP работает так:
Подробнее про HTTP описано в курсе “Web-разработка: Backend”
HTTP поддерживает типы запросов, которые семантически обозначают, что надо сделать с ресурсом, самые используемые это:
GET - получение информации о ресурсеPOST - создание нового ресурсаPUT - обновление существующего ресурсаDELETE - удаление ресурсаПо умолчанию, протокол HTTP не поддерживает шифрование запросов, и любой участник передачи сообщения может его прочитать. Для борьбы с этим был создан протокол HTTPS (HTTP Secure)
Чаще всего ответом сервера на запрос будут данные в формате JSON (JavaScript Object Notation). Чтобы перевести JSON-текст в объектную модель, в Android-экосистеме используют:
Встроенный в экосистему Java пакет org.json с классом JSONObject:
String json = "{\"name\":\"Alice\",\"age\":30}";
JSONObject obj = new JSONObject(json);
String name = obj.getString("name");
int age = obj.getInt("age");
Рассмотрим библиотеку GSON. Ее возможности включают автоматически маппинг JSON-объекта в сущность домена в виде POJO (Plain Old Java Object):
data class Person(
@SerializedName("full_name")
val name: String,
val age: Int,
@SerializedName(value = "email_address", alternate = ["email", "e"])
val email: String? = null
)
val gson = Gson()
// Сериализация
val p = Person("Alice", 30)
val json: String = gson.toJson(p)
println(json) // {"name":"Alice","age":30}
// Десериализация
val jsonString = """{"name":"Bob","age":25,"email":"bob@example.com"}"""
val person: Person = gson.fromJson(jsonString, Person::class.java)
println(person) // Person(name="Bob", age=25, email="bob@example.com")
GSON позволяет задать имя ключа при сериализации и дополнительные имени для десериализации (в примере выше электронную почту можно указать как e и email). Также GSON производит автоматические преобразование к нужному типу, например, 0 и false, выданные сервером, преобразуются к булевому типу
Помимо обычного конвертера Gson(), можно указать дополнительные параметры в GsonBuilder(), например:
val gson = GsonBuilder()
.setDateFormat("секунды ss, минуты mm, день dd, месяц MM, год yyyy")
.setFieldNamingPolicy(FieldNamingPolicy.UPPER_CAMEL_CASE)
.create()
Здесь указаны формат даты и политика полей имен (в данном случае свойство firstName сконвертируется в FirstName в JSON)
Одной из популярных библиотек для HTTP-обмена в Android является Retrofit. Это библиотека позволяется превратить API веб-приложений в интерфейс языка Java
Работает она так: сначала описываем сущности домены, которые приходят из API
data class Post(
val userId: Int,
val id: Int,
val title: String,
val body: String
)
Далее создаем интерфейс, аналогичный API:
interface JsonPlaceholderApi {
// на GET запрос по http://host.com/posts
// вернуть список постов
@GET("posts")
suspend fun getPosts(): List<Post>
}
Далее создает сервис и оборачивающая его функция:
val service = retrofit.create(JsonPlaceholderApi::class.java)
suspend fun fetchData() {
try {
val posts = service.getPosts()
posts.forEach { println(it.title) }
} catch (e: Exception) {
println("Ошибка: ${e.message}")
}
}
Также этот сервис можно настраивать под свои нужды, например, можно заказать конвертер из библиотеки GSON:
val service = retrofit.Builder()
.baseUrl("http://example.com")
.addConverterFactory(GsonConverterFactory.create())
.build()
.create(PokeApiService::class.java)
Далее этот сервис работает так:
JsonPlaceholderApiGsonConverterFactory.create()) в объекты языкаЗдесь в интерфейсе и функции fetchData есть ключевое слово suspend. Оно говорит о том, что метод и функции являются корутинами, то есть объектами асинхронного исполнения
До этого вместо корутин использовали интерфейс Call<T>:
interface MyApiService {
@GET("users")
fun getUsers(): Call<List<User>>
}
Возвращенный тип представлял собой обертку над исполнением запроса, которое можно было запустить:
val call: Call<List<User>> = service.getUsers() // запрос создан, но не отправлен
call.enqueue(object : Callback<List<User>> {
override fun onResponse(call: Call<List<User>>, response: Response<List<User>>) {
if (response.isSuccessful) {
val users = response.body()
println("Получено пользователей: ${users?.size}")
} else {
println("Ошибка сервера: ${response.code()}")
}
}
override fun onFailure(call: Call<List<User>>, t: Throwable) {
println("Ошибка сети: ${t.message}")
}
})
Также библиотека OkHttp позволяет работать с протоколом WebSocket:
val ws = OkHttpClient().newWebSocket(
Request.Builder().url("ws:sample").build(),
object: WebSocketListener() {
override fun onMessage(webSocket: WebSocket, text: String) {
super.onMessage(webSocket, text)
}
override fun onOpen(webSocket: WebSocket, response: Response) {
super.onOpen(webSocket, response)
}
override fun onClosed(webSocket: WebSocket, code: Int, reason: String) {
super.onClosed(webSocket, code, reason)
}
override fun onClosing(webSocket: WebSocket, code: Int, reason: String) {
super.onClosing(webSocket, code, reason)
}
}
)
ws.send("Hello")
Здесь в методе создания веб-сокета передается объект класса, реализующий 4 метода
Помимо HTTP-запросов можно отправлять сырые запросы по TCP или UDP
Так работает передача по TCP:
// Создаем TCP-сокет
val echoSocket = Socket(hostName, portNumber)
// Достаем из него поток для отправки текста
val out = PrintWriter(echoSocket.getOutputStream(), true)
// Перенаправляем стандартный поток ввода в наш сокет
System.setIn(echoSocket.getInputStream())
Так создаются UDP-сокеты:
// Создание сокета
val socket = DatagramSocket(1024, InetAddress.getByName("0.0.0.0"))
socket.reuseAddress = true
socket.broadcast = true
// Ждем датаграмму
val recvBuf = ByteArray(10)
val packet = DatagramPacket(recvBuf, recvBuf.size)
socket.receive(packet)
Android позволяет создавать интерфейсы несколькими способами:
Объявление в XML-файле и программные можно комбинировать
Рассмотрим объявления в формате XML. Все XML-файлы хранятся в папке /res/, в частности:
/res/layout/ - набор описания интерфейса активностей и макетов/res/values/ - файлы с наборами значений, такими как:
/res/values/strings.xml - локализованные строки/res/values/colors.xml - цветовая схема приложения/res/values/styles.xml - стили приложения/res/values/themes.xml - темы приложения (темы отличаются от стилей тем, что тема глобальная для всего приложения)/res/values/dimens.xml (от dimensions) - значения размеров элементов интерфейсаВ /res/layout как раз-таки описано то, как выглядит интерфейс приложения, а именно его элементы на соответствующих экранах, как они расположены, каких цветов и так далее
Обычно один такой файл выглядит так:
<?xml version="1.0" encoding="utf-8"?>
<LinearLayout xmlns:android="http://schemas.android.com/apk/res/android"
android:id="@+id/root"
android:layout_width="match_parent"
android:layout_height="match_parent"
android:orientation="vertical"
android:gravity="center"
android:padding="24dp">
<TextView
android:id="@+id/textCount"
android:layout_width="wrap_content"
android:layout_height="wrap_content"
android:text="Count: 0"
android:textSize="32sp"
android:layout_marginBottom="16dp" />
<Button
android:id="@+id/buttonIncrement"
android:layout_width="wrap_content"
android:layout_height="wrap_content"
android:text="Increment" />
<Space
android:layout_width="wrap_content"
android:layout_height="12dp" />
<Button
android:id="@+id/buttonReset"
android:layout_width="wrap_content"
android:layout_height="wrap_content"
android:text="Reset" />
</LinearLayout>
Здесь интерфейс описан как линейный макет с объектами представления

ViewКласс View - это базовый класс, который представляет элемент интерфейса
View является классом-родителем для множества других элементов:
ImageView - элемент с изображениемProgressBar - элемент с полосой загрузкиSpace - пустое пространствоTextView - элемент с текстомViewGroup - элемент, представляющий группу из других элементов. От ViewGroup наследуются:
LinearLayoutRelativeLayoutConstraintLayoutScrollViewВ XML-файле объект представления задается тегом его класса, например:
<TextView
android:id="@+id/textCount"
android:layout_width="wrap_content"
android:layout_height="wrap_content"
android:text="Count: 0"
android:textSize="32sp"
android:layout_marginBottom="16dp" />
Далее идут атрибуты объекта представления, такие как:
android:id - идентификатор. Объявление идентификатора указывается в формате @+id/myview, а используется в виде @id/myviewandroid:layout_width - ширина элементаandroid:layout_height - высота элементаandroid:text - текст, который отображается в элементеandroid:padding - внутренний отступandroid:margin - внешний отступandroid:orientation - ориентация элементаandroid:visibility - видимость элементаandroid:enabled - доступность элементаЖизненный цикл View состоит из следующих этапов:
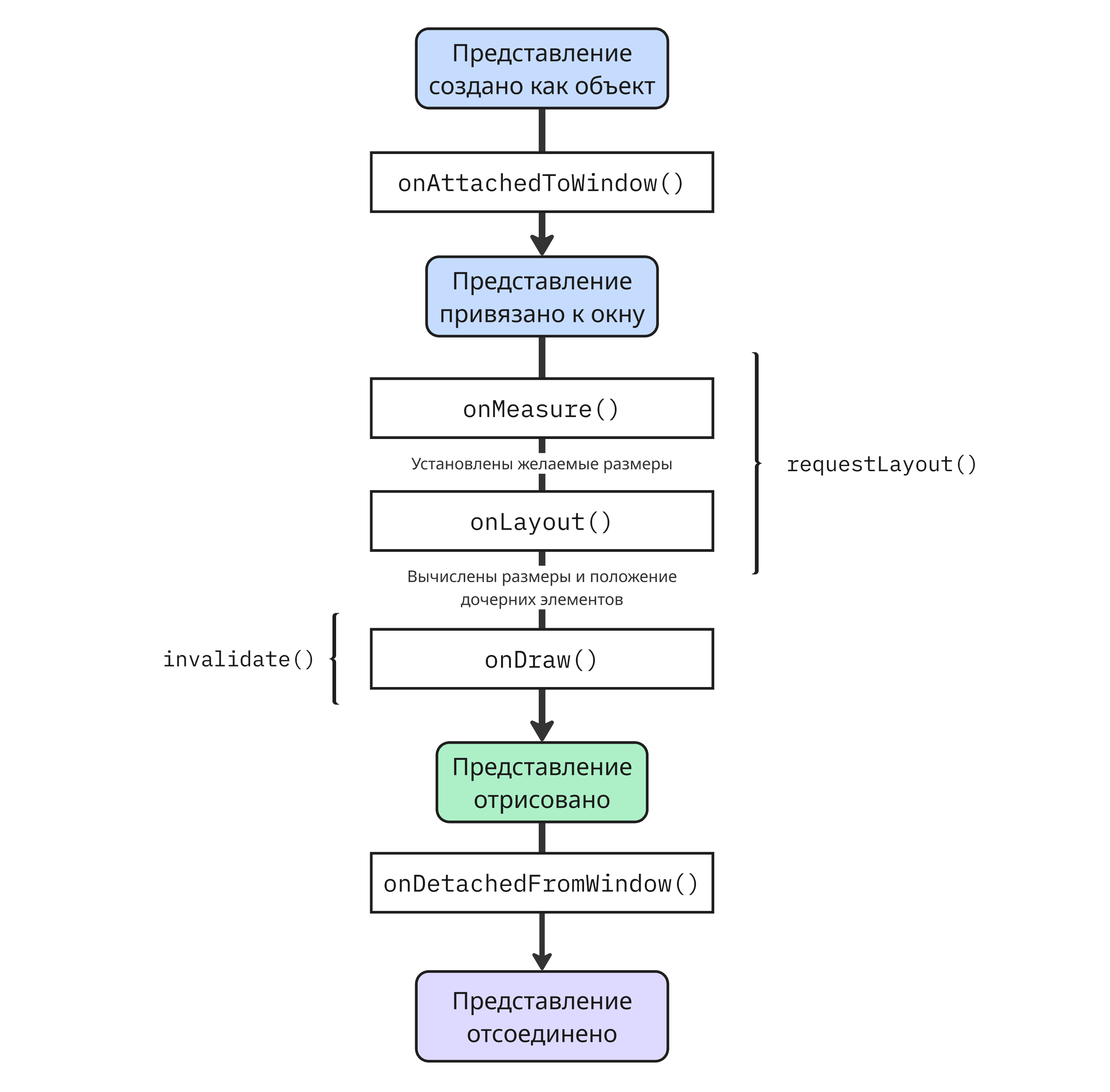
View создана и прикреплена к экрану, вызывается метод onAttachedToWindow()onMeasure(), который определяет желаемые размеры, например, из XML-файла или другим образомonLayout, который вычислять позицию этой View, а также размеры и позицию своих дочерних представлений. Для обычной View, а не ViewGroup этот метод ничего не делаетonDraw(), который отрисовывает на экране View. Этот метод исполняется в основном потоке, в котором работает интерфейс, поэтому он должен быть максимально быстрый (не задействовать операции ввода/вывода), чтобы не блокировать потокonDetachedFromWindow() вызывается, когда View отсоединяется от окнаЕсли View некорректна или неактуальна, можно воспользоваться следующими методами:
invalidate() - планирует перерисовку View (то есть вызов onDraw). Используется когда изменился внешний вид, но не размерrequestLayout() - запускает полный цикл onMeasure() и onLayout(), но не гарантирует вызов onDraw(). Используется когда изменились размеры ViewforceLayout() - инвалидирует кэшированные размеры дочерних View в ViewGroup. Используется только вместе с requestLayout()
Также можно создать свой наследник View. Для этого создаем класс:
class CircleView @JvmOverloads constructor(
context: Context,
attrs: AttributeSet? = null
) : View(context, attrs) {
private val paint = Paint(Paint.ANTI_ALIAS_FLAG).apply {
color = Color.RED
}
fun setColor(color: Int) {
paint.color = color
invalidate() // перерисовать
}
override fun onDraw(canvas: Canvas) {
super.onDraw(canvas)
// Рисуем круг по центру View
val cx = width / 2f
val cy = height / 2f
val radius = min(width, height) / 2f
canvas.drawCircle(cx, cy, radius, paint)
}
}
Далее использовать программно или в XML:
<com.example.exampleapp.CircleView
android:layout_width="100dp"
android:layout_height="100dp" />
Для таких View можно объявлять свои атрибуты в файле /res/values/attrs.xml, например:
<?xml version="1.0" encoding="utf-8"?>
<resources>
<declare-styleable name="CircleView">
<attr name="circleColor" format="color" />
</declare-styleable>
</resources>
Далее в классе читать атрибуты:
class CircleView @JvmOverloads constructor(
context: Context,
attrs: AttributeSet? = null,
defStyleAttr: Int = 0
) : View(context, attrs, defStyleAttr) {
init {
// Читаем атрибуты
val typedArray = context.obtainStyledAttributes(attrs, R.styleable.CircleView)
val defaultColor = Color.RED
val color = typedArray.getColor(R.styleable.CircleView_circleColor, defaultColor)
typedArray.recycle()
paint.color = color
}
// ...
}
Здесь defStyleAttr указывает на атрибут в теме, содержащий стиль по уполчанию для CircleView
Далее цвет можно указать так:
<com.example.exampleapp.CircleView
android:layout_width="100dp"
android:layout_height="100dp"
app:circleColor="@color/blue" />
LayoutТак в Android-приложении весь интерфейс одного экрана живет в одной активности. Для компоновки элементов интерфейса используют объект макета Layout. Сам макет с его элементами описывается в XML-файле в папке /res/layout (или программно)
Рассмотрим основные классы, которые наследуются от Layout:
LinearLayout располагает внутренние элементы в строку или в столбец, используется для списковRelativeLayout позволяет располагать элементы относительно друг другаFrameLayout позволяет располагать элементы в столбец в рамках одного экранаGridLayout позволяет задать сетку из элементовConstraintLayout позволяет располагать элементы, привязывая их к границам экрана или к другим компонентамСамый быстрый - это FrameLayout. Далее идут LinearLayout, GridLayout и другие
Разметка элементов регулируется атрибутами в объектах макетов и дочерних элементах

Главное правило - избегать излишней вложенности. RelativeLayout и LinearLayout могут два раза пробегаться по элементам при отрисовке. Если интерфейс сложный, то лучше использовать ConstraintLayout
Также для удобства макеты можно вкладывать друг в друга, указывая имя XML-файла с помощью тега <include>. Например, если есть res/layout/header.xml:
<?xml version="1.0" encoding="utf-8"?>
<LinearLayout xmlns:android="http://schemas.android.com/apk/res/android"
android:layout_width="match_parent"
android:layout_height="wrap_content"
android:background="#2196F3"
android:padding="16dp">
<TextView
android:layout_width="wrap_content"
android:layout_height="wrap_content"
android:text="Заголовок приложения"
android:textColor="#FFFFFF" />
</LinearLayout>
То можно его включить в другом макете так:
<include
android:id="@+id/main_header"
layout="@layout/header" />
А если нужно не весь Layout, а только его содержимое, то можно применить тег <merge>:
<?xml version="1.0" encoding="utf-8"?>
<merge xmlns:android="http://schemas.android.com/apk/res/android">
<TextView
android:layout_width="wrap_content"
android:layout_height="wrap_content"
android:text="Заголовок приложения"
android:textColor="#FFFFFF" />
</merge>
<include layout="@layout/header" />
Это позволяет улучшить производительность и уменьшить вложенность иерархии
Программно создание макета выглядит так:
public class MainActivity extends Activity {
@Override
protected void onCreate(Bundle savedInstanceState) {
super.onCreate(savedInstanceState);
// Создаем LinearLayout
LinearLayout layout = new LinearLayout(this);
layout.setOrientation(LinearLayout.VERTICAL);
layout.setLayoutParams(new LayoutParams(LayoutParams.MATCH_PARENT, LayoutParams.MATCH_PARENT));
// Создаем кнопку
Button button = new Button(this);
button.setText("Нажми меня");
button.setLayoutParams(new LayoutParams(LayoutParams.WRAP_CONTENT, LayoutParams.WRAP_CONTENT));
// Добавляем кнопку в LinearLayout
layout.addView(button);
// Устанавливаем LinearLayout как корневой элемент Activity
setContentView(layout);
}
}
Далее, когда запускается приложение и создается активность, происходит процесс надувания (inflate) - специальный сервис LayoutInflater превращает XML-теги в объекты языка, с которыми можно работать внутри кода
// Получаем экземпляр LayoutInflater
val inflater = LayoutInflater.from(context)
// или getLayoutInflater()
// Надувание
val rootView: View = inflater.inflate(R.layout.item_view, null)
// Теперь находим дочерние представления по их идентификатору,
// используя findViewById<T>
val title = rootView.findViewById<TextView>(R.id.titleTextView)
val button = rootView.findViewById<Button>(R.id.actionButton)
// Устанавливаем текст и обработчик
title.text = "Заголовок"
button.setOnClickListener {
// действие
}
// Добавляем rootView на какой-нибудь макет
someLinearLayout.addView(rootView)
Здесь R в R.layout.item_view, R.id.titleTextView, R.id.actionButton - это автоматически сгенерированный класс, создающийся на этапе компиляции и состоящий из указателей на ресурсы приложений (в данном случае мы заказали кнопку из файла или /res/layout/item_button.xml)
Метод inflate имеет такую сигнатуру:
inflate(@LayoutRes resource: Int, root: ViewGroup?, attachToRoot: Boolean): View
Здесь resource - указатель из R, root - родительский элемент, который будет использоваться для вычисления размеров и отступов, attachToRoot - надо ли сразу добавить надутый элемент в родителю
Внутри LayoutInflater:
Android SDK позволяет использовать объекты связки (binding)
Сначала появился объект Synthetic Binding - плагин kotlin-android-extensions позволял обращаться к View по идентификатору напрямую, без findViewById, как к свойствам
Плагин подключался в build.gradle:
plugins {
id 'kotlin-android-extensions'
}
В коде импортировался kotlinx.android.synthetic.main.<layout>.* и класс использовался:
import kotlinx.android.synthetic.main.activity_main.*
textView.text = "Hello, world"
Плагин автоматически генерировал кэш в хешмапе, избегая повторного вызова методов findViewById, но мог вернуть null, если объект представления не существует
Также была проблема с конфликтами имен, поэтому от такого решения отказались
Далее появился объект связки представления - View Binding
Для его использования нужно добавить флаг в build.gradle.kts:
android {
buildFeatures {
viewBinding = true
}
}
Далее объект связки представляет свойство в объекте активности или фрагмента, которое можно надуть:
class MainActivity : AppCompatActivity() {
private lateinit var binding: ActivityMainBinding
override fun onCreate(savedInstanceState: Bundle?) {
super.onCreate(savedInstanceState)
binding = ActivityMainBinding.inflate(layoutInflater)
setContentView(binding.root)
// непосредственное изменение
binding.button.text = "Нажми"
}
}
ViewBinding позволяет обращаться к внутренним элементами интерфейса, описанных в XML, не через метод findViewById, а через свойства объекта автоматически сгенерированного класса ___Binding
При этом поля имеют названия указанных идентификаторов, но в camelCase (то есть @+id/button_ok преобразовывается в buttonOk), работает быстрее, чем findViewById, и более типобезопасно
Для реактивного интерфейса придумали объект связки данных Data Binding
Реактивный интерфейс - подход к разработке интерфейсов, который использует реактивное программирование для управления потоками данных и событий, позволяя автоматически обновлять интерфейс при изменении данных
Data Binding позволяет связывать компоненты интерфейса напрямую с источниками данных прямо в XML. Включается Data Binding в build.gradle.kts:
android {
buildFeatures {
dataBinding = true
}
}
Далее в XML-файле добавляется тег <data>, например:
<layout xmlns:android="http://schemas.android.com/apk/res/android">
<data>
<variable name="viewModel" type="com.example.MyViewModel" />
</data>
<LinearLayout>
<TextView android:text="@{viewModel.userName}" />
<Button android:onClick="@{() -> viewModel.onButtonClick()}" />
<EditText android:text="@={viewModel.userInput}" />
</LinearLayout>
</layout>
В теге <data> объявляется переменная, значения свойств которой можно записать в объектах представления
Программно viewModel привязывается к объектам интерфейса так:
val binding: ActivityMainBinding = DataBindingUtil.setContentView(this, R.layout.activity_main)
binding.viewModel = myViewModel
binding.lifecycleOwner = this // для наблюдения
Для реактивного подхода используется классы, подобные LiveData, за которыми можно закрепить функцию, исполняющуюся при изменении данных (паттерн “Наблюдатель”)
Data Binding позволяет уменьшить количество кода в активности, поддерживает двухстороннее изменение (если есть поле для ввода, то значение поменяется и в коде), но приложение медленнее компилируется, и его сложнее отлаживать
Jetpack Compose - новый фреймворк, который позволяет декларативно задать интерфейс на языке программирования
Пример его использования:
class MainActivity : ComponentActivity() {
override fun onCreate(savedInstanceState: Bundle?) {
super.onCreate(savedInstanceState)
setContent {
CounterAppTheme {
Surface(modifier = Modifier.fillMaxSize(), color = MaterialTheme.colorScheme.background) {
CounterScreen()
}
}
}
}
}
@Composable
fun CounterScreen() {
var count by remember { mutableStateOf(0) }
Column(
modifier = Modifier
.fillMaxSize()
.padding(24.dp),
verticalArrangement = Arrangement.Center,
horizontalAlignment = Alignment.CenterHorizontally
) {
Text(text = "Count: $count", fontSize = 32.sp, modifier = Modifier.padding(bottom = 16.dp))
Button(onClick = { count++ }) {
Text("Increment")
}
Spacer(Modifier.height(12.dp))
OutlinedButton(onClick = { count = 0 }) {
Text("Reset")
}
}
}
Здесь задается столбец из элементов: текста с счетчиком, кнопки инкремента и кнопки сброса
Далее будут приведены хорошие практики для создания дизайна, который будет хорошо работать на разных устройствах:
У телефона или планшета на Android есть две ориентации: книжная (высота по вертикали больше ширины по горизонтали экрана) и альбомная. Интерфейс, созданный для книжной ориентации, может плохо выглядеть на альбомной ориентации, поэтому создают отдельные макеты
Такие макеты хранятся в /res/layout-land (от landscape). В манифест можно указать атрибут android:screenOrientation, чтобы показать, какую ориентацию поддерживает приложение
Вместо пикселей лучше использовать относительные единицы dp и sp
1dp (от density-independent pixel) - это длина одного пикселя на экране с 160dpi (dots per inch), то есть примерно 1/160 дюйма. dp не зависит от плотности экрана, поэтому ее лучше использовать для высоты, ширины элементов, отступов и прочих размеров элементов интерфейса
1sp (от scale-independent pixel) - это длина, умноженная на масштаб шрифта, установленного в системе. Крайне важно использовать ее для размеров текста, чтобы обеспечивать доступность для всех пользователей
Для устройств разной плотностью пикселей на экране можно задать свои макеты. Плотность экрана измеряется в dp; так,
/res/layout-small - макеты для экранов с шириной до 320dp/res/layout-normal - для экранов с шириной от 320dp до 480dp/res/layout-large - для экранов с шириной от 480dp до 720dp/res/layout-xlarge - для экранов с шириной от 720dp и болееТакже, непосредственно в коде можно использовать медиа-запросы, например, свойство getResources().getConfiguration().screenWidthDp позволяет узнать ширину экрана