Курс знакомит с сетевым мониторингом, конфигурацией сетевых интерфейсов, маршрутизацией, обработкой пакетов и прочим. Курс преимущественно сделан для работы с ОС GNU/Linux
В современных устройствах настройка сетевых интерфейсах сведена к минимуму для облегчения использования. На самом деле обеспечение производительной, надежной и безопасной коммуникации между разнородными системами - сложная задача. В разработки сетевой коммуникации появляются:
Помимо этого надо учесть технические аспекты:
Для решения этой задачи нужны стандарты, которые согласуют интерфейсы, протоколы и оборудование для коммуникации. Несмотря на абстракцию от операционных систем и архитектур влияние сетевого стека на производительность приложения очень велика
В начале развития сетевых операционных систем большинство сетевых решений были проприетарными: компании продавали проприетарные оборудование и ПО для сетевого взаимодействия (то есть решения с монолитной архитектурой)
Военные США не желали зависеть от одного поставщика сетевого оборудования, поэтому Международной организацией по стандартизации (ISO) в конце 70-ых была разработана модель OSI - открытая модель сетевой коммуникации
Разработчики декомпозировали все этапы сетевого взаимодействия и стандартизировали все интерфейсы между этапами. Модель не регламентировала имплементацию, только интерфейсы. Получалась строгая процессная модель, этапы которой решали конкретную задачу. В модель входили 7 уровней:

Данные проходят через уровни, обрастая заголовками, содержащие такую информацию, как адрес отправителя, получателя и другое. После канального уровня в конце кадра (фрагмента данных) добавляется DT (Data Trailer), обозначающий конец кадра
Уровни из-за слоев абстракции не знают о реализации других уровней выше и ниже, что позволяет менять их и не изменять реализацию других
Большинство сетевых стеков реализуют эту похожую на эту модель. Например, в модели TCP/IP уровней 4: прикладной, транспортный, сетевой, канальный
Можно заметить, что размер пакета, пока он проходит через все уровни, увеличивается. В реальности на транспортном уровне пакет может сегментироваться на меньшие, чтобы избежать две проблемы:

Несмотря на достаточное абстрагирование от реализаций, модель OSI обладает недостатками:
Подробно поговорим про функции уровней:
Прикладной уровень предоставляет командный интерфейс приложениям или пользователям, передача файлов, данных потоков
Примером протоколов прикладного уровня могут быть HTTP, HTTPS, FTP, SMTP
На уровне представления происходит сжатие, шифрование, символьная кодировка
Это происходит благодаря протоколам SSL, TLS, алгоритмам шифрования и кодировки
Сеансовый уровень устанавливает, управляет и завершает соединения между приложениями
Технологии RPC (Remote Procedure Call, Удаленный вызов процедур) реализуют сеансовый уровень
Транспортный уровень обеспечивает сегментацию и гарантии доставки данных в правильном порядке
Протоколы TCP, UDP могут сегментировать большие фрагменты данных. Кроме того, TCP гарантирует, что пакеты дойдут до получателя
Сетевой уровень решает задачу доставки данных по составной сети, межсетевую адресацию, трансляцию виртуальных адресов в физические
Чаще всего сейчас сетевой уровень реализуется протоколами IPv4 и IPv6
Канальный уровень отвечает за передачу кадров данных между узлами в локальной сети по физическому уровню, например, Ethernet, Bluetooth
Физический уровень представляет спецификацию для разъемов, кабелей, назначение контактов и формат сигналов, например, RJ (Registered Jack) или USB
Модель OSI не дает полное описание сети и появилась позже других стандартов, поэтому в свое время не получила поддержку. Сейчас она является академической моделью, которая дает понимание работы различных компонентов компьютерных сетей и того, как они работают вместе
Также она дает общую терминологию и концепции для разработки и проектирования других сетевых продуктов и технологий
В программе Wireshark можно проанализировать сетевой трафик устройства. Если выбрать какой-нибудь кадр, то можно увидеть его заголовки:
Frame 722: 45 bytes on wire (360 bits), 45 bytes captured (360 bits) on interface \Device\NPF_{8B3A2192-8B36-11F0-8DE9-0242AC120002}, id 0
Ethernet II, Src: Router_98:92:f1 (4c:c6:4c:98:92:f1), Dst: 16:d2:51:89:f3:ab (16:d2:51:89:f3:ab)
Internet Protocol Version 4, Src: 198.51.100.68, Dst: 198.18.0.139
Transmission Control Protocol, Src Port: 60493, Dst Port: 443, Seq: 23254, Ack: 1, Len: 5
Здесь мы можем заметить IP и TCP протоколы и Ethernet, соответствующие сетевому, транспортному и канальному уровням
В наше время для большинства устройств определены два адреса:
16:52:91:ff:13:c4. Такой адрес присваивается устройству на заводе изготовителя и является уникальным198.51.100.23) или IPv6 (например, 3fff:0db8:11a3:09d7:1f34:8a2e:07a0:765d)Физический адрес нужен для идентификации устройства в пределах локальной сети, а сетевой - в пределах глобальной сети
На сетевом уровне пакету добавляются IP-адреса отправителя и получателя, а на канальном - MAC-адреса отправителя и получателя
Допустим, что есть 3 локальных сети, соединенных маршрутизаторами:

Для простоты здесь используется другой формат физических и сетевых адресов. Если мы хотим отправить пакет от 1.23 к 3.135, то:
E4:5D:3A. При первом подключении узла AF:45:32 к маршрутизатору, узлу присваивается сетевой адрес 1.23, в свою очередь узел запоминает, что, чтобы отправить пакет за пределы своей сети, нужно передать его маршрутизатору2.1 в маршрутизатор 2.2A3:1B:9E понимает, что адрес узла находится в локальной сети и, используя физические адреса, передает нужному узлу пакетБлагодаря абстракции между сетевым и канальным уровнем пропадает надобность от уникальности физических адресов - в нашей системе два узла с адресом AF:45:32. Также в локальной сети 2.X физические адреса могут иметь другой формат
В реальности таблица маршрутизации устроена сложнее, например, в ней могут присутствовать веса следующих направлений, которые показывают, к каком узлу обратиться, если наилучший не доступен
От чего зависит скорость передачи данных по кабелю? На скорость передачи могут влиять:
Фактор влияния на физическом уровне являются верхней границей для максимальной скорости передачи, поэтому, чтобы увеличить пропускную способность, логично начать с усовершенствования кабеля
На физическом уровне передаче могут мешать:
По проводу можно передавать два типа сигнала:
Приемник сам решат, как обрабатывать сигнал, получаемый по проводу, поэтому тип сигнала - это всего лишь интерпретация
На аналоговый сигнал очень сильно влияют помехи и затухание, поэтому чаще всего используют цифровой сигнал. Чтобы увеличить скорость можно увеличить частоту сигнала или усложнить сигнал (увеличить дискретизацию, то есть число уровней)
По Шеннону скорость передачи данных равна H log2(1 + S / N), где H - полоса пропускания фильтра, S - мощность сигнала, N - мощность шума
По Найквисту скорость 2H log2 V, где V - количество дискретных уровней
Увеличение полосы пропускания фильтра (например, использование платиновых проводов) - дорого. Увеличение количества дискретных уровней делает невозможным их различать и приводит к проблемам с аналоговым сигналом
Однако, если разложить цифровой сигнал с помощью преобразования Фурье, то можно получить ряд гармоник - синусоид и косинусоид, которые в сумме повторяют форму цифрового сигнала

Таким образом, чтобы пропускать больше дискретных уровней, нужно пропускать больше гармоник через полосу пропускания
Если для линии связи измерить отношение мощность выходного сигнала от входного для разных частот сигнала, то можно получить такую зависимость

То есть канал связи эффективно переносит сигнал в определенных частотах (в так называемой полосе пропускания), а в более высоких он более быстро теряет амплитуду. Поэтому нет смысла переносить все гармоники для имитации цифрового сигнала, главное, чтобы основные лежали в полосе пропускания
Теперь двоичный сигнал нужно закодировать. Если несколько методов физической кодировки:
Код NRZ работает так: если бит равен 1, то уровень сигнала высокий, если 0, то низкий
Тогда возникает проблема: как чередовать последовательности из нулей и единиц. Здесь приемник и передатчик должны работать на одной частоте
Код Манчестер-II
В Манчестер-II ноль кодируется сменой с низкого сигнала на высокий, а единица сменой с высокого на низкий
Перед тем, как начать передачу сигналов, передатчик отправляет преамбулу синхронизации, чтобы приемник знал, в какой момент времени считать смену сигнала за бит информации и не путать 01 с 10
Манчестер-II используется в технологии Ethernet
Код PAM-5
В PAM-5 различаются 4 уровня. В нем 00, 01, 10 и 11 кодируются разными уровнями сигнала
PAM-5 используется в гигабитных каналах Ethernet
Помимо физического кодирования можно сделать логическое. Логическое кодирование нужно для обнаружения ошибок и улучшение условий передачи. Например, кодирование 4B/5B использует лишний бит для дополнительной информации:
| 16-ричная система | 2-чная система | 4B/5B код / |
|---|---|---|
| 0 | 0000 | 11110 |
| 1 | 0001 | 01001 |
| 2 | 0010 | 10100 |
| 3 | 0011 | 10101 |
| 4 | 0100 | 01010 |
| 5 | 0101 | 01011 |
| 6 | 0110 | 01110 |
| 7 | 0111 | 01111 |
| 8 | 1000 | 10010 |
| 9 | 1001 | 10011 |
| A | 1010 | 10110 |
| B | 1011 | 10111 |
| C | 1100 | 11010 |
| D | 1101 | 11011 |
| E | 1110 | 11100 |
| F | 1111 | 11101 |
| Символ | 4B/5B код | Сообщение |
|---|---|---|
| H | 00100 | Ошибка передачи |
| I | 11111 | Ожидание |
| J | 11000 | Начало потока |
| K | 10001 | Начало потока |
| L | 00110 | Начало потока |
| Q | 00000 | Потеря сигнала |
| R | 00111 | Сброс |
| S | 11001 | Набор |
| T | 01101 | Конец потока |
Код 4B/5B сделан так, чтобы при передачи 4 бит хотя бы дважды происходила смена уровня сигнала
С развитием качества коммуникаций отдельные кабельные системы для различных сервисов превратились в универсальные системы с гарантированной полосой пропускания, модифицируемостью, простотой эксплуатации
Появились различные стандарты (TIA/EIA-568, TIA/EIA-569, ISO/IEC 11801, ANSI/TIA-606), по который должны разрабатываться системы в зданиях. Они в основном определяют характеристики линий связи (амплитудно-частотная характеристика, полоса пропускания, затухание), правила монтажа и эксплуатации, требования к проектирования и тестированию
Далее появился термин СКС:
Структурированная кабельная система (СКС) - универсальная кабельная система здания, объединяющая в себе множество информационных сервисов, таких как локально вычислительные, телефонные сети, системы видеонаблюдения и так далее
Для СКС существует ряд терминов:
Пассивным оборудованием СКС считаются кабели, сплайсы, шнуры и перемычки, соединительное оборудование (такое как коммутационные панели, коробки, телекоммуникационные розетки)
Кабели бывают:
Симметричные электрические на основе витой пары
Для витой пары есть категории:
| Категория | Полоса пропускания | Описание |
|---|---|---|
| cat.5 | 100 МГц | 4 пары, передача до 100 Мбит/с |
| cat.5e | 125 МГц | 4 пары, самый распространенный, передача до 1000 Мбит/с |
| cat.6 | 250 МГц | 4 пары, передача до 10 Гбит/с на расстоянии не более 50 метров |
| cat.7 | 600-700 МГц | 4 пары с экранированием, передача до 10 Гбит/с |
Также кабели бывают с разной оболочкой, разной толщины, для разной среды использования и так далее
Для чего же нужен канальный уровень?
Каналы разделяются по:
Но если у нас к одному подключены несколько узлов, то встает вопрос, как отличать, кому какой пакет данных направляется. Для этого есть подходы к управлению передачей:
Как можно заметить, коммутация пакетов - универсальный подход, который работает, когда число узлов в одном канале неизвестно заранее, поэтому именно он используется в протоколе Ethernet
Считается, что Ethernet был разработан в 1973 году Робертом Меткалфом в компании Xerox. Далее Ethernet был подробно описан в стандарте IEEE 802.3, а именно кодирование, формат кадров и прочее
Ethernet использует технологию CSMA/CD (Carrier Sense Multiple Access with Collision Detection - множественный доступ с прослушиванием несущей частоты и обнаружением коллизий). Она подразумевает алгоритмы для приема и передачи пакетов, причем если один и тот же пакет пришел дважды, то он обрабатывается один раз.
Прием в CSMA/CD происходит так:
Передача устроена сложнее:
Если во время передачи был обнаружен прием, то есть произошла коллизия, то:
P = L * T, где T - количество времени для отправки 512 битов (для 10 Мбит/с - это 51.2 мкс), L - случайное число из диапазона от 0 до 2^N, где N - текущее число попыток, при этом L <= 1023Если количество попыток превысило 16, то отправка считается неудачной

Доменом коллизий в этом случае называют область локальной сети, где узлы могут вступать в коллизию пакетов. При этом при наличии коммутаторов домен коллизий может отличаться от домена широковещания
Для идентификации в локальной сети на канальном уровне у узла есть MAC-адрес, состоящий из 6 байт, то есть 6 октет, то есть 48 бит
Первые три байта являются идентификатором производителя (OUI, Organizationally Unique Identifier или MFG от Manufacturing) - , а последние, NIC (Network Interface Controller), идентифицирует сам сетевой контроллер
Идентификатор производителя выдается институтом IEEE (их можно посмотреть на standards-oui.ieee.org/oui/oui.txt), а идентификатор контроллера - уникальный для устройств производителя, отсюда каждый MAC-адрес глобально уникален. В этом случае седьмой бит MAC-адреса будет равен 0. Пример такого адреса - 54:f2:03:92:93:c9
Большинство драйверов сетевых карт могут изменить MAC-адрес, но тогда седьмой бит обязан быть равен 1, что означает, что устройство с таким MAC-адресом администрируется локально. Пример такого адреса - 1e:1d:69:7e:51:22
Если в адресе получателя восьмой бит равен 0, то передача происходит только узлу с этим адресом, все остальные узлы в домене коллизий обязаны проигнорировать кадр
Если же восьмой бит равен 1, то передача считается мультивещательной, и ее примут те узлы, которые настроены принимать кадры на этот адрес, таким образом, можно передавать кадры определенной группе узлов. Пример такого адреса - 51:ed:cb:0b:83:ba
Адрес получателя FF:FF:FF:FF:FF:FF считается особым и означает, что кадр предназначен всем узлам в локальной сети
Современные устройства умеют рандомизировать MAC-адреса для большей безопасности
Разберем формат кадра Ethernet:
Всего существует несколько типов формата:
0x06000xffff или 0xaaaa0xffff0xaaaa
Как можно заметить, протокол Ethernet почти не создает нагрузку на пропускную способность: из 1518 байт под полезную нагрузку выделено 1500, то есть 98.8%
Физических стандартов Ethernet существует много:
Суффикс означает вариант реализации, например T - витая пара (от Twisted pair)
В качестве оборудования используют
Для повторения сигналов существуют два прибора:
Для записи в таблице существует значение TTL (time-to-live), чтобы таблица была актуальной
Цель неуправляемого коммутатора, описанного ранее, - разделить домен коллизий при обеспечении связности узлов, подключенных к нему
Если домен коллизий меньше, то с меньшей вероятностью она случается, тем самым не занимая время канала на ожидание
Топология сети, построенной на неуправляемых коммутаторах, должна представлять собой односвязный граф. На такой сети отлично работает широковещательная трансляция
Однако, если подсоединить два каких-то коммутаторов и отправить пакет, то этот пакет из одного коммутатора перейдет к другому, потом к самому же себе через другой путь и отправлен заново, то есть дублирован в сети
Неконтролируемое дублирование широковещательного сигнала называется широковещательным штормом

Поэтому для построения топологически сложных сетей нужно что-то более хитрое, чем простой коммутатор
Сетевой адаптер - ключевое устройство для доступа вычислительного узла к сети. Он характеризуется:
Концентраторы, повторители и медиаконверторы:
Коммутаторы работают на более высоком уровне:
Коммутатор L2 (второго уровня) работает на канальном уровне
Поступающий на порт коммутатора кадр записывается только в тот порт, к которому подключено устройство с адресом назначения. Остальные порты коммутатора свободны и могут участвовать в обмене данными между друг другом. В случае, если в таблице нет данных об адресе назначения, кадр записывается во все порты устройства. Адресная информация в заголовке кадра канального уровня не изменяется
Коммутатор L3 (третьего уровня) работает на сетевом уровне
Он может работать в режиме коммутатора второго уровня. В режиме коммутатора третьего уровня осуществляет маршрутизацию, то есть передает пакеты на основании таблиц маршрутизации. В большинстве случаев работает быстрее маршрутизатора
Также коммутатор L3 может фильтровать трафик
При этом маршрутизатор (или роутер) объединяет узлы на сетевом уровне, использую адресную информацию в заголовке сетевого уровня. При получении кадр раскрывается до содержимого на сетевом уровне, а затем заново упаковывается, используя другие адреса сетевого уровня
Коммутатор L3 нельзя полностью считать роутером, так как роутер способен работать с разными канальными протоколами и иметь более сложные функции (например, VPN)
Коммутаторы делятся также по конструкции: настольные, стоечные (rack mount, 19 дюймов в ширину), промышленные (на din-рейку). Коммутаторы могут иметь слоты расширения, например, по стандарту GBIC (Gigabit Interface Converters) или SFP (Small Form-factor Pluggable)
Коммутатор характеризуется:
Скорость коммутатора могут ограничивать:
Помимо коммутации коммутатор также может:
Виртуальные локальные сети (VLAN)
Они делятся на VLAN на базе MAC, VLAN на базе порта и VLAN на базе тега (стандарт IEEE 802.1q) - в кадре Ethernet между адресом отправителя и Ethertype записывается тег виртуальной локальной сети
В коммутаторах Cisco для этого есть два типа портов: Trunk отвечает за передачу кадров с тегами, а Access - за передачу без тегов конечным потребителям

Также коммутаторы делятся на:
Они отражают уровни иерархии коммутаторов
Стеком TCP/IP называют набор упорядоченных сетевых протоколов. Он был назван в честь двух широкораспространенных протоколов:
TCP (Transmission Control Protocol)
IP (Internet Protocol)
Стек TCP/IP является открытым и платформонезависимым, поэтому он получил такое широкое распространение
В 1967 году начался проект ARPA (Advanced Research Projects Agency), в 1972 году появился ARPANET - сеть, соединявшая 30 узлов. В 1980-1981 годах были опубликованы в рамках работы протоколы IP, TCP, UDP
Далее TCP/IP был переработан из монолитной архитектуры в слоенную (наподобие модели OSI), а его реализация была включена в операционную систему BSD
Так как BSD распространялась в университетах, стек TCP/IP получил распространение в университетах. К концу 80-ых годов ARPANET стала называется Internet (Interconnected networks) и объединяла университеты и научные центры США, Канады, Европы
В 1992 появляется WWW, World Wide Web, основанный на протоколе HTTP
В стек TCP/IP входят 4 уровня:

На транспортном уровне в основном используются два протокола:
Сейчас стек TCP/IP развивается благодаря комитету IETF (Internet Engineering Task Force, Инженерный совет Интернета) и документа RFC (Request for Comments)
В стеке TCP/IP адресация установлена на разных уровнях
| Уровень | Адрес | Пример |
|---|---|---|
| Прикладной | Доменное имя из DNS | itmo.ru |
| Транспортный | Номер порта TCP или UDP | 443 |
| Сетевой | IP-адрес | 192.0.2.227 |
| Канальный | MAC-адрес | 16:52:91:ff:13:c4 |
Рассмотрим механизм установления соединения, например, при доступе к сайту google.com
Для начала компьютеру с браузером и серверу Google назначаются IP-адреса, пусть это будут 198.18.55.205 и 203.0.113.209. Так как браузер использует TCP, то на сервере будет открыт порт TCP 80, которые в операционной системе привязан к веб-приложению
Далее при отправке запроса браузер запрашивает случайный свободный порт у ОС выше 1024, пусть это будет 29384
29384 и получателя 80198.18.55.205 и 203.0.113.209Заметим, что у клиента порт случайный, а у сервера заранее был известен
В протоколе IP есть возможность указать тип рассылки:
Unicast - данные отправляются от одного узла к другому, для этого используются и IP-адрес, и MAC-адрес
Broadcast - данные отправляются ко всем узлам в сети. Для этого MAC-адрес в заголовке равен ff:ff:ff:ff:ff:ff, а IP-адрес составляет адрес сети, дополнены единицами в конце
В IPv6 нет широковещания, вместо него используется Multicast
Multicast - данные отправляются группе узлов в сети
Anycast - данные отправляются к одному узлу из целевой группы

Долгое время популярным остается четвертая версия протокола IP - IPv4. IPv4-адрес состоит из 4 байтов (октетов) и записываются так: W.X.Y.Z, где W, X, Y, Z - числа от 0 до 255
Таким образом, пространство IPv4 адресов занимает 2^32 адресов (около 4 миллиардов)
Адрес делится на две части - адрес сети, до которой пакет надо доставить, и адрес конкретного узла внутри сети
Адреса делятся двумя способами:
Классовая адресация - метод структурирования, при котором количество разрядов в адресе сети фиксировано и зависит от первых бит адреса. Есть
0.X.X.X до 127.X.X.X - всего 128 подсетей с 2^24 адресами128.0.X.X до 191.255.X.X - всего 2^14 подсетей с 2^16 адресами192.0.0.X до 223.255.255.X - всего 2^21 подсетей с 256 адресами224.X.X.X до 239.X.X.X - 16 подсетей для назначения групп для многоадресной рассылки240.X.X.X до 255.X.X.X - зарезервировано для использования в будущем, но есть мнение, что их так и не начнут использоватьСейчас такая схема не актуальна
Бесклассовая адресация - метод, в котором вместо классов используется маска сети - количество бит, которые обозначают сеть
Например, локальная сеть - это адреса 192.168.0.0 - 192.168.0.255. Здесь сеть определяют первые 24 бита, поэтому можно диапазон записать как 192.168.0.0/24 или “192.168.0.0 с маской 255.255.255.0”
Таким образом, можно любую подсеть разделить на удобные подсети с нужным количеством адресом
Также существуют специальные IP-адреса
255.255.255.255 - универсальный широковещательный адрес127.0.0.0/8 - адреса для коммуникаций внутри хоста и для тестирования (целых 2^24)169.254.0.0/16 - автоконфигурирование IPv4, если конфигурация по DHCP не работает
Еще были зарезервированы несколько диапазонов адресов классов A, B и С, которые не маршрутизированы в Интернет. Такие адреса называют частными или серыми:
10.0.0.0/8172.16.0.0/12192.168.0.0/16Еще существует маска “wildcard mask” - 4 байта, с помощью которых можно настроить фильтрацию трафика на специальные адреса. В этой маске 0 значит, что разряд в адресе получателя должен совпадать с разрядом адреса-образца
Количество IPv4-адресов мало, поэтому появился IPv6
Адрес IPv6 представляет собой 128 бит, записанных в формате x:x:x:x:x:x:x:x, например, 2001:0db8:00af:abcd:0000:0000:0000:0034
Ведущие нули при этом убирают, а группы нулей сокращают до ::: 2001:db8:af:abcd::0034
В IPv6 есть только префиксные маски, по умолчанию префикс - 64
Типы адресов делятся на:
Unicast - идентифицируют только один сетевой интерфейс
Global unicast - глобальные индивидуальные адреса, которые могут быть настроены статически или присвоены динамически. Начинается с 2 или с 3, то есть 2000::/3
Из этой группы отдельно выделяется сеть 2001:0db8::/32, предназначенная для документации
Link-local - локальный адрес, позволяющий устройству обмениваться данными с другими устройствами под управлением IPv6 по одному и тому же каналу и только по данному каналу (подсети)
Локальные IPv6 адреса канала находятся в диапазоне fe80::/10
Unique local - адреса, находящиеся в диапазоне от fc00::/7
Хотя протокол IPv6 обеспечивает особую адресацию для сайтов, он не предназначен для того, чтобы скрывать внутренние устройства с IPv6-адресом от всемирной сети (аналогично серым IPv4-сетям)
FF, FF02::1 - все узлы на канале, FF02::2 - все роутерыАдресов для широковещания нет, чтобы снизить нагрузку на сеть
Также специальные адреса:
::1/128 - адрес для отправки себе же (loopback)::/64 - адреса для перехода с IPv4 (например, ::192:0:2:212)::/128 - неопределенный адрес
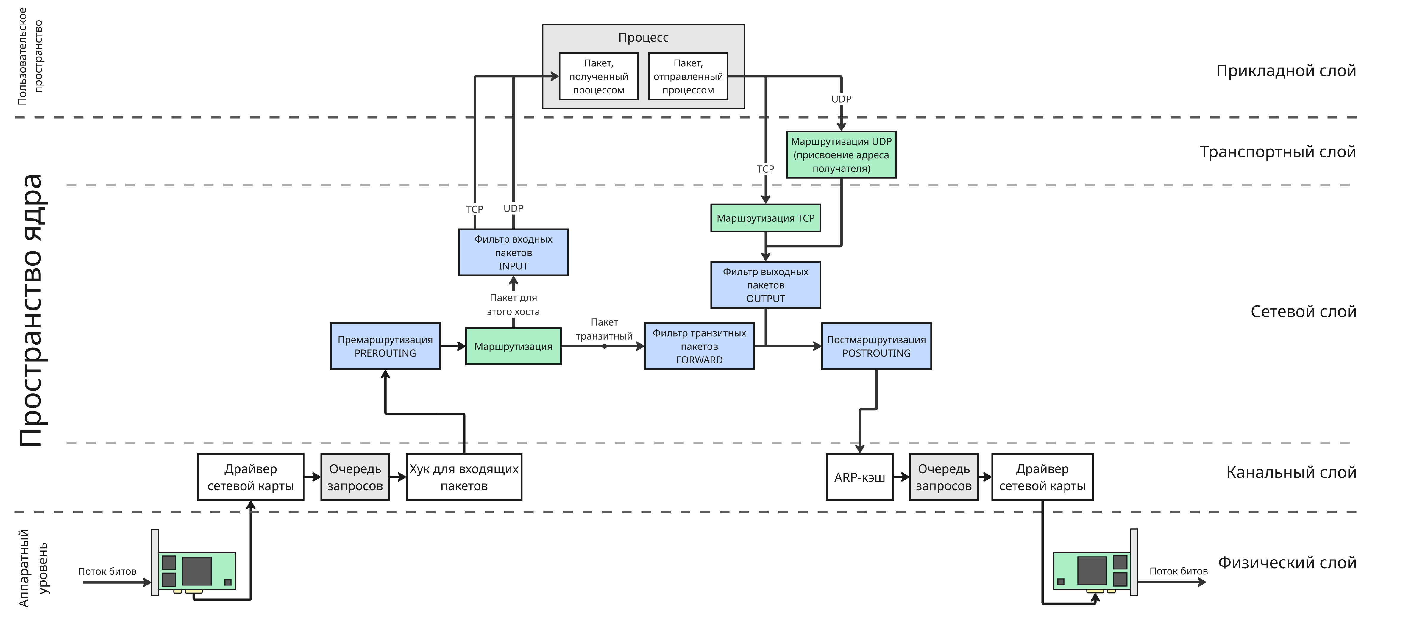
Протокол IPv4 является протоколом сетевого уровня, поэтому его задача - доставка данных между узлами, не находящимися в одной подсети
Для этого у узла должен быть IP-адрес. Для протокола IP четвертой версии адрес состоит из 4 байт, например, 240.19.64.22
Далее при известных адресах получателя и отправителя для пакета формируется заголовок. Заголовок состоит из таких полей
0100, 4-ая версияТип службы, 8 бит
Раньше это поле называлось тип обслуживания (Type of Service), теперь оно состоит из двух полей
Идентификатор, 16 бит
Нужно для сборки фрагментов в цельный пакет. Для конкретного фрагментированного пакета все фрагменты имеют одинаковый идентификатор
Флаги, 3 бита
Первый бит всегда равен нулю, второй бит DF (Don’t Fragment) запрещает фрагментацию, а третий MF (More Fragments) показывает, не является ли этот фрагмент последним
Смещение фрагмента, число 8-байтных блоков, 13 бит
Смещение определяет позицию фрагмента относительно цельного пакета. Первый фрагмент имеет нулевое смещение
Время жизни (или TTL, Time-to-live), 8 бит
Обычно при отправке равно 64 (зависит от конфигурации ОС), но при прохождении маршрутизатор уменьшается на 1. Если к узлу пришел пакет с временем жизни 0, то он считается не актуальным и игнорируется
00000110), для UDP - 17 (00010001), полный список - iana.org/assignments/protocol-numbers/protocol-numbers.xhtmlКонтрольная сумма, 16 бит
Контрольная сумма вычисляется для заголовка пакета (это поле при вычислении принимается за 0) и используется на принимающей стороне для проверки целостности заголовка - если значения не совпадают, то пакет игнорируется (RFC 1071)
Дополнительные параметры, или опции (если размер заголовка больше 5)
Такие параметры используются редко. Опции имеют такой формат:
00 - это класс управляющих опций, 10 - класс опций измерений и отладки, 11 и 01 зарезервированыНапример, можно заказать опцию “Запись маршрута” (Record Route, 00000111) - маршрутизаторы будут в конце в аргументы писать свой IP-адрес
Заголовок дополняется нулями в конце так, чтобы занимаемое число байт было кратно 4

При маршрутизации время жизни пакета меняется, что заставляет маршрутизатор заново вычислять контрольную сумму. Поэтому при прохождении в заголовке IP-пакета изменяются минимум эти 2 поля
Также маршрутизатор можно иметь разную максимальную длину пакета (MTU, Maximum transmission unit). Чтобы уметь передавать большие пакеты до 65000 байт, нужно их фрагментировать - разделить на маленькие, которые можно передать, а на приемнике их собрать. Для этого в заголовке используются:
Например, есть пакет длиной 5140 байт, тогда он разобьется на 4 фрагмента (пусть MTU = 1500):
| Идентификатор | Размер пакета | Флаг DF | Флаг MF | Смещение пакета |
|---|---|---|---|---|
| 345 | 1500 | 0 | 1 | 0 |
| 345 | 1500 | 0 | 1 | 185 |
| 345 | 1500 | 0 | 1 | 370 |
| 345 | 700 | 0 | 0 | 555 |
Суммарно пакет вырос на 60 байт - 3 размера IP-заголовков дополнительных фрагментов
Как же пакеты узнают путь, через какой путь им идти, чтобы достичь узла назначения. Для решения этого есть 2 подхода:
Маршрутизация - процесс определения маршрута следования информации в сетях связи. Чтобы такое провернуть, нужно:
Сеть представляет собой взвешенный граф, поэтому нужен наиболее оптимальный маршрут с наименьшими задержкой, потерей пакетов, длиной, нагруженностью и стоимостью
Маршрутизацией занимаются маршрутизатор, они бывают:
Аппаратно-программными, например, домашний роутер
Такие маршрутизаторы имеют:
Более продвинутые SOHO-маршрутизаторы (от Small Office Home Office) умеют
Корпоративные (Enterprise) маршрутизатор имеют
Программные маршрутизаторы в ОС общего назначения умеют осуществлять маршрутизацию без специального оборудования
Для осуществления маршрутизации маршрутизатор хранит таблицу маршрутизации, в основном она содержит:
В Windows такую таблицу можно посмотреть с помощью команды route print:
===========================================================================
Список интерфейсов
2...0a 00 27 00 00 02 ......VirtualBox Host-Only Ethernet Adapter
5...1c 15 e5 cc 68 99 ......Qualcomm WCN685x Wi-Fi 6E Dual Band Simultaneous (DBS) WiFiCx Network Adapter
13...2e 15 e5 cc 68 98 ......Bluetooth Device (Personal Area Network)
1...........................Software Loopback Interface 1
57...fa 11 c7 9f 1e 89 ......Hyper-V Virtual Ethernet Adapter
===========================================================================
IPv4 таблица маршрута
===========================================================================
Активные маршруты:
Сетевой адрес Маска сети Адрес шлюза Интерфейс Метрика
0.0.0.0 0.0.0.0 203.0.113.1 203.0.113.199 9257
0.0.0.0 0.0.0.0 198.18.108.1 172.28.18.50 35
127.0.0.0 255.0.0.0 On-link 127.0.0.1 331
127.0.0.1 255.255.255.255 On-link 127.0.0.1 331
127.255.255.255 255.255.255.255 On-link 127.0.0.1 331
192.0.0.0 255.255.240.0 On-link 192.0.0.50 291
192.0.0.50 255.255.255.255 On-link 192.0.0.50 291
192.0.0.255 255.255.255.255 On-link 192.0.0.50 291
198.18.108.0 255.255.255.0 On-link 198.18.108.1 281
198.18.108.1 255.255.255.255 On-link 198.18.108.1 281
198.18.108.255 255.255.255.255 On-link 198.18.108.1 281
203.0.113.0 255.0.0.0 On-link 203.0.113.199 257
203.0.113.199 255.255.255.255 On-link 203.0.113.199 257
203.0.113.255 255.255.255.255 On-link 203.0.113.199 257
224.0.0.0 240.0.0.0 On-link 127.0.0.1 331
224.0.0.0 240.0.0.0 On-link 198.18.108.1 281
224.0.0.0 240.0.0.0 On-link 203.0.113.199 257
255.255.255.255 255.255.255.255 On-link 127.0.0.1 331
255.255.255.255 255.255.255.255 On-link 192.0.0.50 291
255.255.255.255 255.255.255.255 On-link 198.18.108.1 281
255.255.255.255 255.255.255.255 On-link 203.0.113.199 257
===========================================================================
Постоянные маршруты:
Сетевой адрес Маска Адрес шлюза Метрика
0.0.0.0 0.0.0.0 203.0.113.1 9256
===========================================================================
IPv6 таблица маршрута
===========================================================================
Активные маршруты:
Метрика Сетевой адрес Шлюз
1 331 ::1/128 On-link
1 331 ff00::/8 On-link
===========================================================================
Постоянные маршруты:
Отсутствует
В Linux такую таблицу можно посмотреть командой route. В ней будут присутствовать для каждой записи флаги:
U указывает, что маршрут создан и является проходимымH указывает на маршрут к определенном узлуG - маршрут пролегает через внешний шлюзR - маршрут был создан динамическим протоколом маршрутизацииD - маршрут был добавлен в результате получения сообщения перенаправления ICMP Redirect MessageВ - конечный пункт маршрута является широковещательный адресМаршруты при отправке выбираются так:
/31 с наилучшей метрикой. Далее ищется /30 и так далееДалее по шлюзу выбранной записи из таблицы отправляется пакет
Таблицы бывают статическими, динамическими внутренними и динамическими внешними
Динамическая маршрутизация формируется динамически на протяжении жизнь узла
Как правило, Интернет можно разделить на несколько автоматических систем - систем IP-сетей и маршрутизаторов, управляемых одним (или более) операторов и имеющими единую политику маршрутизации с Интернетом. Такие автоматические системы имеют малое число внешних соединений и обладают сложной топологией
Внутренняя маршрутизация работает внутри автоматической системы. Маршрут внутри автоматической системы выбирается по критериям оптимальности
Для их составления используются такие протоколы, как RIP2 (Routing Information Protocol) и OSPF (Open Shortest Path First)
Внешняя маршрутизации работает между автоматическими системами, поэтому маршрут может выбирать по коммерческим или политическим соображениям
Для таблиц такого типа применяют протокол BGP (Border Gateway Protocol)
Динамические таблицы составляются и актуализируются путем обмена маршрутами
Один из старых протоколов RIP2 используется для обмена таблиц маршрутизации между роутерами. Работает он довольно просто:
Проблемой RIP2 является то, что любая связь имеет вес 1, то есть маршрут является коротким, если он состоит из меньшего числа узлов, а не из большей пропускающей способности каналов и нагруженности
Максимальная метрика равна 16 - тогда считается, что маршрут недоступен
Проблемы RIP2 решились протоколом OSPF, который использует алгоритм Дейкстры для поиска путей
Трансляция адресов (Network Address Translation, NAT) обеспечивает связь хостов из немаршрутизируемой сети во внешнюю IP-Сеть. Трансляция бывает:
Трансляция также бывает в виде публикации адреса, клиентского NAT и публикации порта
Публикация адреса работает так: адрес узла из внутренней подсети транслируется на маршрутизаторе на внешний адрес маршрутизатора. Внешних адресов может быть множество
Клиентский NAT подменяет внутренний адрес на единственный внешний адрес и меняет порт отправителя. Зная, что мы отправили пакет от имени внутреннего адреса с конкретным портом, можно при приеме ответного пакета подменить на нужный адрес
Публикация портов работает так: специфический порт внешнего IP перенаправляется на конкретный порт внутреннего хоста
Протокол IPv6 начал разрабатываться в 1996 году. В 1998 году был выпущен стандарт RFC 2460, в котором описан протокол IPv6. В 2010 году появилось четвертое поколение мобильной связи 4G
В 2011 году последняя сеть /8 была выдана комитетом IANA (Internet Assigned Numbers Authority). 6 июня 2012 года состоялся всемирный запуск Интернета IPv6
Переход на IPv6 нужен был, так как IPv4-адреса закончились (несмотря на то, что есть трансляция адресов) и протокол IPv4 имел свои недостатки
Рассмотрим, как IP адреса распределяются конечным пользователям. Белые IP-адреса выделяются комитетом IANA организациям RIR (Regional Internet Registry), привязанных к определенному региону
Всего организаций RIR пять:
Далее адреса от RIR раздаются LIR (Local Internet Registry) - локальным организациям (обычно это институты, провайдеры связи или корпорации), а от них провайдерам и конечным пользователям
Последняя сеть /24 была выделена в 2019 году европейским RIPE NCC. Сейчас все IPv4-адреса (не считая зарезервированных и класса E) заняты и перераспределяются организаторами-операторами
Помимо малого числа адресов протокол IPv4 имеет еще недостатки:
Трансляция адресов, которая решает проблему нехватки адресов, но добавляет задержку при прохождении. Также трансляция адресов, изменяя адреса в заголовке, нарушает его целостность
Например, IP Security, который меняет изначальный заголовок, из-за чего принимающая сторона не принимает пакет. Также, трансляция адресов не позволяет установить соединение снаружи локальной сети в саму сеть
Маршрутизация в IPv4 возникает каждый раз для отдельного пакета, несмотря на то, что для набора пакета маршрут между двумя узлами вряд ли измениться
Заголовок IPv6-пакета состоит из следующих полей:
0110 (0x6), 4 битаКласс трафика, 8 бит
Класс трафика - это поле “Тип службы” из IPv6-заголовка, содержащий:
Маркер потока, 20 бит
Маркер потока - идентификатор маршрута, по которому нужно доставить этот пакет
Маршрутизация IPv6 может осуществляется для каждого пакета, а может для потока из пакетов. Для этого в маршрутизаторах есть вторая таблица, в которой три столбца: маркер входного потока, маркер выходного потока и шлюз дальнейшей отправки
Когда приходит пакет с каким-либо неизвестным ранее маркером потока, то для него в таблице маршрутизации (а она может быть огромной) ищется подходящий шлюз. Далее маркер потока меняется ради безопасности, пакет по нему передается, а во второй таблице делается запись
Следующий заголовок, 8 бит
Идентификатор протокола следующего уровня. Для TCP это 0x06, для UDP - 0x11, полный список - iana.org/assignments/protocol-numbers/protocol-numbers.xhtml. Выполняет ту же функцию, что и поле “Протокол” в IPv4-заголовке
Число ретрансляций, 8 бит
Число ретрансляций заменяет поле “Время жизни” в IPv4-заголовке - при прохождении через узел уменьшается на 1. Если на промежуточный узел пришел пакет с числом ретрансляций, равном 0, то он отбрасывается

Помимо адреса, IPv6 также имеет такие изменения:
Адрес IPv6 состоит из 128 бит. Они бывают:
Глобальные уникальные адреса (Global Unicast) - 2000::/3
Адреса для узлов в глобальной сети, выдаются провайдерами, начинаются с 2 или 3
Локальные адреса (Link-Local) - fe80::/10
Адреса для использования в локальной сети (в пределах одного канала), используются для служебных протоколов, автоматически генерируются
Уникальные локальные адреса (Unique Local) - fc00::/7 (чаще используется подмножество fd00::/8)
Такие адреса не маршрутизируются в Интернете, используются в частных сетях компаний и должны быть уникальными внутри организации
Loopback-адрес - ::1/128 или ::1
Используется для локального тестирования, пакет приходит на сам хост
Мультивещательные адреса (Multicast) - ff00::/8
Заменяет широковещание и позволяет отправлять пакеты группе адресов. Среди них ff02::1 - адрес для отправки всем локальным узлам, ff02::2 - всем роутерам
Неуказанный адрес (Unspecified address) - ::/128
Используется для обнаружения соседей (Neighbor Solicitation) или в протоколе DHCPv6
В отличии от IPv4, где автоконфигурирование осуществляется по протоколу DHCP, в IPv6 есть 3 варианта автоконфигурирования:
Используя только SLAAC (Stateless Address Autoconfiguration)
При подключении хоста к сети хост создает себе локальный адрес, начинающийся с fe80::/10 и содержащий в себе MAC-адрес или случайный набор цифр
Далее адрес проверяется на уникальность у соседей. Если коллизий не возникло, то отправляется запрос “Router Solicitation” роутерам на ff02::2 по протоколу ICMPv6. Роутер отправляет пакет “Router Advertisement” протокола ICMPv6 с флагом Autonomous (то есть хосту нужно использовать SLAAC). Также в этом пакете есть предел числа ретрансляций, время актуальности маршрута и другие параметры
Хост получает этот пакет и префикс сети, в которой находится, и создает глобальный уникальный адрес
ff:fe + последние 24 бита MACДалее адрес аналогично проверяется на коллизию
Используя SLAAC и DHCPv6
Так как по SLAAC нельзя получить адрес DNS-сервера, то используется такой подход:
Autonomous и Otherff02::1:2 с просьбой отправить список DNS-серверовТакой подход используется чаще всего
Используя только DHCPv6
Такой подход полностью аналогичен тому, что используется в IPv4. При подключении роутер отправляет хосту ICMPv6-пакет с флагом Managed, далее хост делает запрос DHCP-серверу на получение IPv6-адреса, DNS-серверов и других данных
Также, с приходом DHCPv6 стало возможным выделять не один IPv6-адрес, а диапазон с префиксом. Роутер (обобщенно Customer Premises Equipment) подключается к сети провайдера, делает широковещательный запрос на делегацию IP-адресов самостоятельно. DHCP-сервер выдает префикс роутеру, а роутер сам может раздавать адреса узлам в сети. Такой подход называется Prefix Delegation
Если IPv6 такой потрясающий, то почему его везде не используют?
Используется, но:
Однако важно учесть:
Для работы сетевого узла ему нужно знать:
Чтобы базово настроить узел, а именно присвоить ему IP-адрес в сети, можно применить один из трех подходов:
Автоконфигурирование:
169.254.0.0/16, сформированный на основе MAC-адресаДля централизованной конфигурации и создали протокол DHCP (Dynamic Host Configuration Protocol), основным назначением которого является управление адресным пространством сети
Чтобы сетевому клиенту выдать узел, в сети должен быть подключен центральный DHCP-сервер, который управляет пулом (то есть пространством) адресов
Протокол DHCP создавался как расширение протокола BOOTP, использовавшегося ранее для IP-конфигурации сетевых узлов, поэтому DHCP-сервер использует порт UDP 67, а DHCP-клиент - 68
Алгоритм работы протокола DHCP таков:
DHCPDISCOVER. В заголовке пакета адрес и порт отправителя указаны как 0.0.0.0:68, а получателя - 255.255.255.255:67DHCPOFFER, в заголовке которого указан адрес сервера как адрес отправителя и 255.255.255.255 как адрес получателяDHCPREQUESTDHCPACK
Всего осуществляется 4 отправки сообщений между узлами вместо 2, чтобы убедиться, что узел работоспособен к моменту пользования адресом
В последнем пакете сервера указано время аренды адреса T. После времени T адрес становится недействительным и его нужно заново запрашивать. Однако его можно продлить:
T/2 можно напрямую обратиться к DHCP-серверу, который выдал адрес, с сообщением DHCPREQUEST7T/8, то после времени 7T/8 клиент отправляет широковещательное сообщение DHCPREQUEST, и любой доступный сервер продлевает текущий адресФормат DHCPv4-пакета выглядит так:

Он имеет следующие поля:
0x01, если это запрос от клиента, либо 0x02, если запрос от сервера клиенту0x010x06)Опции, которые начинаются с магического числа 0x63825363. Опции указываются списком в формате номер опции и данные.
DHCPDISCOVER, 2 - DHCPOFFER, 3 - DHCPREQUEST, 4 - DHCPDECLINE, 5 - DHCPACK, 6 - DHCPNAK, 7 - DHCPRELEASE, 8 - DHCPINFORMПомимо DHCPDISCOVER, DHCPOFFER, DHCPREQUEST и DHCPACK существуют другие сообщения:
DHCPNAK - сообщение сервера клиенту о том, что адрес больше недействителен (например, при смене подсети)DHCPDECLINE - клиент отказывается от адреса, так как он уже используется соседним узлом в подсети, и просит другой адресDHCPRELEASE - отказ клиента от использования адресаDHCPINFORM - просьба клиента о получении дополнительных параметрах сетиВ локальной сети может не оказаться DHCP-сервера, а, так как широковещание не маршрутизируется, используют агенты ретрансляции DHCP (DCHP relay), которые пересылаются пакеты DHCP-серверам
Агенты ретрансляции могут знать про сервера, поэтому адреса в IP-пакете заменяться на те, маршрутизация к которым возможна, поэтому достаточно одного в локальной сети и в маршруте до DHCP-сервера
Для работы в IPv6-сетях протокол DHCP доработали, и появился DHCPv6. В нем:
ff02::1:2ff05::1:3Также появились два режима работы:
Режим сохранения состояния клиента - Stateful DHCPv6
Такой режим аналогичен DHCPv4. В нем цель - это получить арендованный IPv6-адрес, маску сети и опции (DNS-сервера, время с помощью протокола NTP и так далее)
Режим без сохранения состояния клиента - Stateless DHCPv6
Этот режим используется, когда IP-адрес настроен и нужно получить только опции
Также изменились сообщения:
SOLICIT - используется клиентом для поиска серверов (аналог DHCPDISCOVER)ADVERTISE - DHCPv6-сервер сообщает о себе в ответ на SOLICIT (аналог DHCPOFFER)REQUEST - клиент запрашивает параметры у конкретного сервераCONFIRM - клиент подтверждает, что получил адресRENEW - клиент просит сервер, от которого уже получил параметры, продлить время их действияREPLY - ответ сервера с параметрами или подтверждение ранее
выданных параметров (аналог DHCPACK)RELEASE - клиент сообщает серверу об освобождении ранее полученного адресаDECLINE - клиент отклонил предложенный адрес, так как его уже кто-то используетINFORMATION-REQUEST - запрос от клиента к серверу на выдачу
опций, но не адресаТакже помимо SOLICIT -> ADVERTISE -> REQUEST -> REPLY появился механизм ускоренной выдачи адресов (Rapid Commit) SOLICIT -> REPLY, которая включается опцией в заголовке
Как было упомянуто, DHCPv6 позволяет выделять диапазон сети роутеру клиента (то есть Customer Premises Equipment), чтобы сам роутер мог делегировать адреса узлам в подсети
Также в DHCPv6 стало возможным несколькими способами производить конфигурацию:
Задача транспортного уровня - это диспетчеризация данных между приложениями и обеспечение гарантий доставки
В TCP/IP эту роль выполняют протоколы TCP (Transmission Control Protocol) и UDP (User Datagram Protocol)
Адресов транспортного уровня в стеке TCP/IP является номер порта. Порты, как и сокеты, выдаются операционной системой, поэтому операционная система может свободно передать нужный пакет, если на узле есть два разных IP-адреса с одинаковыми портами. Порты для TCP и UDP могут совпадать.
Номера портов для серверов фиксированы. Есть порты, определяемые стандартами RFC (такие как 80 для HTTP) и неофициальные. Номера портов для клиентов - произвольные и больше 1024
Порт с номером 0 разрешен для использования в UDP, но запрещен в TCP, хотя в операционных системах 0 означает, что сама ОС должна выбрать свободный порт
Протокол UDP быстрый, но глупенький: он не требует подтверждений, но из-за этого обладает высокой скоростью. Заголовок UDP-дейтаграммы выглядит так:

Контрольная сумма служит для проверки дейтаграммы и если она не совпадает, то дейтаграмма отбрасывается.
Так как UDP не гарантирует доставку, то при использовании этого протокола в системе должны учитываться ситуации, когда пакеты не будут доставлены
Протокол UDP используется протоколом DNS, для стриминга видео и аудио и в сетевых видеоиграх
Протокол TCP описан множеством стандартов RFC и используется для:
Заголовок TCP-сегмента выглядит так:

Порядковый номер, 32 бита
Порядковый номер (Sequence Number) - порядковый номер первого октета этого сегмента во всём потоке данных, то есть смещение
Если установлен флаг SYN, то это начальный порядковый номер (Initial Sequence Number), который в целях безопасности выбирается случайно, далее при увеличении берется остаток по модулю 2^32
Номер подтверждения, 32 бита
Номер подтверждения (Acknowledgment Sequence Number) используется при установленном флаге ACK и означает порядковый номер октета, который отправитель этого сегмента хочет получить. Из этого следует, что получающая пакеты сторона получила все предыдущие октеты до этого
Флаги, 9 бит:
NS (ECN Nonce Sum) - проверка, что флаг ECN поставлен честно, сейчас не используется и по умолчанию 0CWR (Congestion Window Reduced) - отправитель уведомляет, что окно перегрузки было уменьшено, после получения пакета с ECEECE (ECN Echo) - если установлен SYN, то TCP-соединение поддерживает Explicit Congestion Notification (ECN, Явное уведомление о перегруженности). Если SYN не установлен, то получатель принял пакет, в IP-заголовке которого установлены последние два бита в поле “Тип службы” на 11, что означает, что промежуточные узлы перегружены (о перегрузке позже)URG (urgent) - срочное сообщение, нужно обратить внимание на поле “Указатель важности”ACK (acknowledgement) - подтверждение приема, все пакеты получателя после начального SYN-пакета должны иметь этот флаг, а отправитель должен передать сегмента, порядковый октеты которого начинаются с “Номера подтверждения”PSH (push) - передать данные из сегмента приложению получателя немедленноRST (reset) - немедленно сбросить соединение, очистить буферыSYN (synchronize) - синхронизация порядковых номеров на сервере и клиенте. Только первый пакет с каждой стороны должен иметь этот флагFIN (final) - завершение соединения, отправление последнего пакетаУказатель важности, 16 бит
Указатель важности указывает на порядковый номер октета, которым заканчиваются важные данные
Но как же в TCP обеспечиваются гарантии доставки? Отправлять по одному пакету и ждать подтверждения не оптимально, так как задержка может быть большой. Поэтому отправляются несколько сегментов таких, что их размер не превышает размер окна. Как только сегмент подтверждается получателем, его объем вычитается из размера окна
Размер окна - это параметр операционной системы и обычно равен 64 кБ. Поздние RFC предполагают изменять окно на основе статистике: если подтверждения успешно доставляют, то окно увеличивается
Однако, если пакет потерялся, применяются следующие стратегии:
Тройное признание
Если получатель трижды отправил сегмент с флагом ACK с одним подтвержденным номером, то отправитель считает, что все октеты, начиная с этого номера, потеряны и будут отправлены повторно, а отправка текущих пакетов прекращается
Реализация выборочных подтверждений (SACK, Selective Acknowledgement)
Получатель может отправить ACK с первым октетом сегмента, который потерян, а в опциях указать, какие октеты получатель успешно получил, таким образом, сегменты с этими октетами не будут отправлены
Перед тем, как начать передавать пакеты, нужно заранее убедиться, что соединение надежно для передачи. Для этого используется алгоритм тройного рукопожатия:
SYN серверу с нужным портом, который прослушивается (находится в состоянии LISTEN)ACK и SYNACK
Из этого следует, что можно сделать DOS-атаку: просто посылать на сервер только первый сегмент и не отправлять последующий. У сервера заканчиваются открытые сокеты, ожидающие второй сегмент от клиента и он больше не может открывать последующие соединения. Решением этого является уменьшение таймера (еще один параметр ОС), после которого неустановленное соединение раньше сбрасывается
Соединение закрывается аналогично:
FINFIN и ACK (или 2 сегмента, один с ACK, другой с FIN)ACKТаким образом, каждая сторона закрывает свою часть логического соединения

Однако соединение у получателя не сразу закрывается после получения FIN, чтобы успешно дошли заблудившиеся пакеты или чтобы восстановить соединение (сейчас восстановление не применяется). Обычно такое время составляет 30, 60 или 120 секунд
В общем, автомат состояний TCP-сокета выглядит так:

Самая мякотка протокола TCP - регулирование скорости. Чтобы все дошло, нужно ограничивать скорость, так как она меняется в зависимости от:
Если передатчик или один их промежуточных узлов перегружены, то пакеты успешно не дойдут, поэтому нужно сделать так, чтобы получатель мог уведомлять о своей нагрузке отправителя
Если отправитель получает сообщение о повторной отправке, то считается, что наступила ситуация “перегрузки”, и уменьшается интенсивность отправления, так называемое окно перегрузки (Congestion Window). Окно перегрузки позволяет согласовать полную загрузку виртуального соединения и текущие возможности канала, минимизируя потери пакетов при перегрузке
Когда роутер понимает, что буфер заканчивается, устанавливает флаг ECN в поле “Тип службы” в заголовке IP-пакета. Получатель получает его, понимает, что промежуточные узлы перегружены, поэтому в заголовке TCP-сегмента ставит флаг ECN
Алгоритмов контроля перегрузки множество: CUBIC TCP, BBR TCP, Highspeed TCP, H-TCP, TCP Hybla, TCP-Illinois, TCP Low Priority, TCP Vegas, TCP NewReno, TCP Veno, TCP Westwood+, YeAH-TCP
Увеличение окна перегрузки обычно происходит так:
ACK, то окно аддитивно увеличиваетсяECN, то окно мультипликативно уменьшается
Помимо этого, есть еще один механизм. Если у получателя буфер для TCP-сегментов почти заполнен, то в сегменте подтверждения отправляет в заголовке объем свободного буфера (поле “Размер окна”). Отправитель посылает ровно столько сегментов, сколько осталось в буфере, и, не посылая ничего, ждет, пока придут подтверждения
Проблемы TCP, в основном, заключается в том, что протокол был создан во времена медленных соединений. Поэтому TCP обладает такими недостаткам:
Перерабатывать TCP или делать что-то новое - слишком дорого из легаси-кода. Поэтому специалисты из Google решили сделать прослойку между быстрым UDP и прикладным уровнем - протокол QUIC
До этого в HTTP/1.0 применялась параллельная загрузка частей веб-страницы по разным TCP-соединениям. Такое активное взаимодействие создавало значительную нагрузку на сеть: избыточные рукопожатия, множества открытых сокетов у сервера обслуживают одного клиента и так далее
В HTTP/2.0 решили сделать одно TCP-соединение, но с мультиплексированием, то есть файлы веб-страницы передаются по одному TCP-соединению, а HTTP управляет, какие сегменты принадлежат каким файлам. Проблема появилась тогда, когда какой-либо пакет теряется (например, ненужная картинка), то окно перегрузки уменьшается, и скорость падает (проблема Head-of-line-blocking)
В Google решили сделать протокол QUIC, который находится в пользовательском пространстве ОС, является прокси над UDP и решает задачи TCP более проще. На его основе сделан HTTP/3.0. К тому же протокол QUIC понимает семантику данных, поэтому скорость не падает при потери второстепенных данных
Чтобы QUIC внедрить, нужна поддержка со стороны сервера и клиента. Со стороны клиента нужна поддержка приложения или браузера (QUIC поддерживается браузерами Firefox, Safari и на основе Chromium) и сервера (Nginx и другие, которые поддерживают HTTP/3.0)
Сетевая безопасность является комплексным процессом, реализующимся на нескольких уровнях сетевого стека
На этой лекции будут рассмотрены технические решения, однако безопасность также представляет из себя работу с нормативными актами и организационную безопасность
На физическом уровне в первую очередь реализуется ограничение доступа к оборудованию. Большинство операционных систем предоставляют базовые механизмы аутентификации пользователей, однако их реализация часто имеет уязвимости (например, Windows хранит хеши паролей без соли)
В конечном итоге, как с угоном машины, для профессионального специалиста это всего лишь замедляет проникновение злоумышленника
Также применяют ЭМ-защиту для защиты Wi-Fi сигнала и физическое отключение неактивных портов оборудования в структурированной кабельной системе
Физические протоколы не предполагают шифрования (помимо Wi-Fi, но Wi-Fi не ограничен кабелем), поэтому передаваемые по медным или оптическим кабелям данные на этом уровне изначально уязвимы к перехвату
На канальном уровне можно:
Аутентификация устройств по стандарту IEEE 802.1X
С помощью протокола EAP (Extensible Authentication Protocol) клиент отправляет логин и пароль для аутентификации коммутатору, который сверяет их с сервером аутентификации по протоколу RADIUS (Remote Authentication Dial-In User Service)

Вместо логина и пароль можно использовать сертификат
На сетевом уровне применяются:
Файрволл (Firewall)
VPN (Virtual Private Network). С помощью VPN осуществляются IP-туннелирование, тоннели транспортного уровня и инкапсуляция прикладного уровня
Файрволл (или Брандмауэр, сетевой экран, сетевой фильтр) получил название от кирпичной стены, защищавшей деревянное здание от огня другого горящего здания
С помощью файрволла осуществляется ограничение подключений, фильтрация транзитного трафика и активная защита
Файрволл представляет из себя
Правила могут храниться как
iptables или nftables, правила описываются как последовательно выполняющаяся программаfirewalld, правило описывается как предикат для зоны (зона - это вид сети: общественная, домашняя и так далее)Также помимо файрволла применяют механизм демилитаризованной зоны (DMZ, Demilitarized Zone) - изолированного сетевого сегмента, расположенного между внутренней доверенной сетью (например, корпоративной локальной сетью) и внешней ненадежной сетью (например, Интернетом). Демилитаризованная зона не дает злоумышленнику, скомпрометировавшему такой сервер, сразу же попасть во внутреннюю сеть с конфиденциальными данными
Пакет в файрволле проверяется по значения в полях заголовков протоколов IP, TCP, UPD и других, а потом к нему применяются действия, такие как:
Правила в цепочке выполняются до первого срабатывания, что позволяется статистически оптимизировать фильтрацию, поставив распространенное нарушающееся правило в начало. Также не следует забывать о политике по умолчанию для пакетов
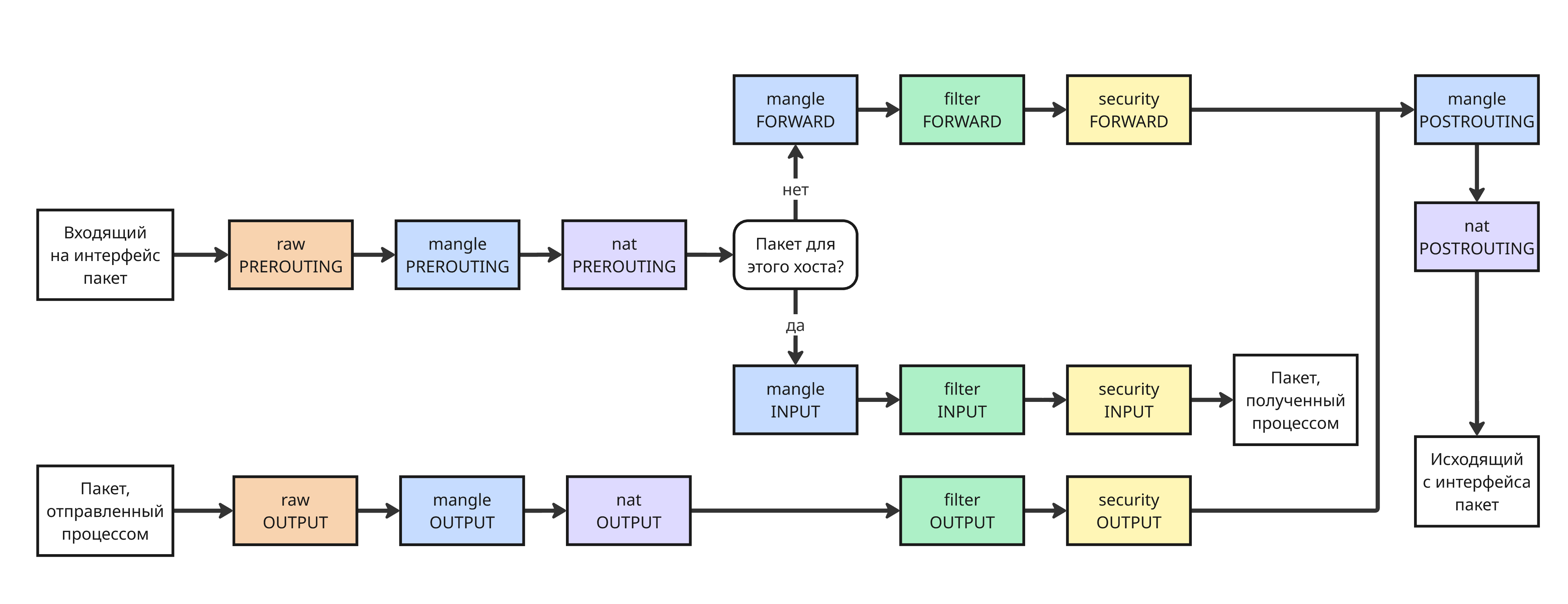
Самая распространенная утилита iptables работает так: есть 5 таблиц
raw - управление системой отслеживания соединенийmangle - изменение служебных полей пакетов, таких как TTL или QoSfilter - фильтрация пакетов, то есть принятие решение о пропуске пакета дальше или игнорированияnat - реализация трансляции адресов, то есть изменение IP-адреса, порта, используется для проброса портов, балансировки нагрузкиsecurity - интеграция с системами мандатного контроля доступа (такими как SELinux)Каждая таблица имеет свой ряд цепочек, которые применяются в ходе обработки пакетов

Фильтры для iptables настраиваются так:
# для таблицы filter и цепочки INPUT
# TCP-сегменты от отправителя 8.8.8.8:53 получателю 192.168.1.1
# ПРИНИМАТЬ
iptables -t filter -A INPUT -p tcp -s 8.8.8.8 --sport 53 -d 192.168.1.1 -j ACCEPT
# для таблицы filter и цепочки INPUT
# TCP-сегменты от отправителя 10.0.0.1/32:8080
# ПРИНИМАТЬ
iptables -t filter -A INPUT -p tcp -s 10.0.0.1/32 --dport 8080 -j ACCEPT
# для таблицы filter и цепочки INPUT
# TCP-сегменты на порты 18070 и 18081
# ПРИНИМАТЬ
iptables -t filter -A INPUT -p tcp --dport 18070:18081 -j ACCEPT
# для таблицы filter и цепочки INPUT
# TCP-сегменты на порт 8080
# ПРИНИМАТЬ
iptables -A INPUT -p tcp --dport 8080 -j ACCEPT
# для таблицы filter и цепочки OUTPUT
# TCP-сегменты на порт 8080
# ПРИНИМАТЬ
iptables -A OUTPUT -p tcp --dport 8080 -j ACCEPT
# для таблицы filter и цепочки INPUT
# TCP-сегменты, пришедшие на интерфейс eth1 на порт 3306,
# СБРАСЫВАТЬ
iptables -A INPUT -i eth1 -p tcp --dport 3306 -j DROP
# для таблицы filter и цепочки INPUT
# TCP-сегменты, пришедшие на интерфейс eth1 на порт 22
# и не с адреса 10.0.0.4,
# СБРАСЫВАТЬ
iptables -A INPUT -i eth1 -p tcp -s !10.0.0.4 --dport 22 -j DROP
Также iptables может проверять флаги протокола TCP, например, чтобы инициатором соединения был только один из хостов:
# для таблицы filter и цепочки INPUT
# TCP-сегменты, в которых из флагов FIN, SYN, RST и ACK
# есть только флаг SYN, на порт 80
# ПРИНИМАТЬ
iptables -A INPUT -p tcp --tcp-flags FIN,SYN,RST,ACK SYN --dport 80 -j ACCEPT
# для таблицы filter и цепочки INPUT
# TCP-сегменты, в которых из флагов SYN и ACK
# есть только флаг ACK, на порт 80
# ПРИНИМАТЬ
iptables -A INPUT -p tcp --tcp-flags SYN,ACK ACK --dport 80 -j ACCEPT
Вместо списка можно указать все флаги, ALL, или ни одного, NONE. Также для TCP-сегментов есть специальные состояния: состояние NEW - это только флаг SYN, состояние ESTABLISHED - флаги SYN+ACK, ACK или FIN+ACK и другие
iptables -A INPUT -m state --state NEW,ESTABLISHED -j ACCEPT
iptables -A INPUT -i venet0 -p udp-m state --state NEW,ESTABLISHED --dport 10206 -j ACCEPT
iptables -A OUTPUT -o venet0 -p udp-m state --state ESTABLISHED --sport 10206 -j ACCEPT
iptables позволяет пометить пакеты (например, по флагам), что упрощает дальнейшую фильтрацию:
Помимо этого iptables позволяет делать трансляцию адресов. Для этого в операционной системе Linux, нужно включить пересылку IPv4-пакетов:
sysctl -w net.ipv4.ip_forward=1
Далее применяются правила
для клиентской трансляции адресов (Client NAT):
iptables -t nat -A POSTROUTING -o eth1 -p tcp --dport 80 -d 192.168.1.2 -j SNAT --to-source 192.168.1.1
iptables -t nat -A PREROUTING -i eth0 -p tcp --dport 80 -j DNAT --to-destination 192.168.1.2
для публикации портов (Destination NAT):
iptables -t nat -A POSTROUTING -o eth1 -p tcp --dport 80 -d 192.168.1.2 -j SNAT --to-source 192.168.1.1
iptables -t nat -A PREROUTING -i eth0 -p tcp --dport 80 -j DNAT --to-destination 192.168.1.2
Сохранять правила можно так:
iptables-save > /etc/iptables/rules.v4
ip6tables-save > /etc/iptables/rules.v6
Как можно заметить, правила для IPv4 и для IPv6 разные, за что iptables критикуют. Далее правила можно применить из файла:
iptables-restore < /etc/iptables/rules.v4
Пакет iptables-persistent позволяет автоматически загружать при включении системы правила из файлов /etc/iptables/rules.v4 и /etc/iptables/rules.v6
Другая утилита, fail2ban, считывает логи подключений, обнаруживает подозрительные случаи и блокирует доступ для этих IP-адресов
Помимо защиты основного сервера можно поставить приманку (Honeypot, горшок с медом) - сервер, который выдает себя за реальный, и, из-за чрезмерного доступа к которому, злоумышленник обнаруживается
Такие механизмы называются системами обнаружения вторжений (IDS, Intrusion Detection System). Более продвинутые системы, системы предотвращения вторжений (IPS, Intrusion Prevention System), способны автоматически защищаться от вторжений и нарушения безопасности
Широкое распространения имеют DoS-атаки (Denial-of-service, отказ в обслуживание), в которых целью является довести сетевой узел до отказа, то есть ситуации, в которых добросовестные пользователи не смогут получить к ней доступ
DoS-атаки от одного узла легко распознать, а с нескольких сотен намного тяжелее - такие имеют имя распределенных DoS-атак (или DDoS, Distributed DoS)
DoS-атаки могут проводиться на разные уровни сетевого стека:
DNS (Domain Name System) - технология, позволяющая по доменному имени узнать IP-адрес сервера и наоборот
Домен (или доменное имя) - область пространства имён сети Интернет, которая обозначается уникальным доменным именем, обслуживается набором серверов доменных имён и централизованно администрируется
DNS была описана Полом Мокапетрисом в 1984 году стандартами RFC 882 и RFC 883. Позже выходило множество стандартов, описывающих DNS
DNS использует свой протокол, для передачи пакетов которого используется UDP или TCP и порт сервера 53. Формат DNS-пакет такой:
QR (Query Response), 1 бит - запрос (0) или ответ (1)OPCODE (OPeration CODE), 4 бита - стандартный запрос (QUERY - 0), обратный запрос (IQUERY, 1) или статус (STATUS, 2)AA (Authoritative Answer): 1 bit - авторитетный ли ответTC (TrunCation): 1 bit - индикатор того, что сообщение урезано по длинеRD (Recursion Desired), 1 бит - запрос клиента на рекурсивный запросRA (Recursion Available), 1 бит - ответ сервера о возможности рекурсивного запросаZ (Zero), 1 бит - зарезервировано, 0AD (Authentic Data), 1 бит - ответная информация проверенаCD (Checking Disabled), 1 бит - запрос на отключение проверки информацииRCODE (Response CODE), 4 бита - нет ошибки (NOERROR - 0), ошибка формата (FORMERR - 1), ошибка сервера (SERVFAIL - 2), несуществующий домен (NXDOMAIN - 3) и другиеДалее идут секции запросов, ответов, авторитетных и дополнительных записей
Имена запрашиваемых ресурсов передаются с нуль-терминатором

Чтобы DNS-клиенту получить запись о IP-адресе, ему нужно обратиться к DNS-серверу. DNS-сервера бывают:
Сервера отвечают за зоны - пространства записей, где соотнесены IP-адреса и домена
Сами доменные имена представляют из себя дерево. Это дерево начинается с имени ., которое называют корневым доменом:

Эта точка в реальной жизни опускается в виду ее очевидности
От него идут домены первого уровня, они бывают национальными (ccTLD, country code Top Level Domain), определенные стандартом ISO 3166, такие как .ru, .su, .рф, и тематические, такие как .com (коммерция), .gov (government, правительство), .net (network, сеть) и другие
Дальше идут домены домены второго уровня, такие как itmo.ru, а за ними третьего, четвертого и так далее.
На весь домен (так называемый FQDN, Fully Qualified Domain Name) действует ограничение в 255 октет, а длина имени между точками должна быть не меньше 63 октет
Помимо этого, существуют зарезервированные имена, такие как example.com, example.org, example.net и другие
Также существует зона обратного просмотра, созданная для разрешения доменного имени по IP-адресу: Z.Y.X.W.in-addr.arpa., где W.X.Y.Z - IPv4-адрес
За корневую зону отвечают корневые сервера. Они управляются ICANN (Internet Corporation for Assigned Names and Numbers) и их всего 13:
| Имя | IPv4-адрес | IPv6-адрес | Компания | Местоположение |
|---|---|---|---|---|
| a.root-servers.net | 198.41.0.4 | 2001:503:ba3e::2:30 | Verisign Inc. | США |
| b.root-servers.net | 170.247.170.2 | 2801:1b8:10::b | University of Southern California, Information Sciences Institute | США |
| c.root-servers.net | 192.33.4.12 | 2001:500:2::c | Cogent Communications | США |
| d.root-servers.net | 199.7.91.13 | 2001:500:2d::d | University of Maryland | США |
| e.root-servers.net | 192.203.230.10 | 2001:500:a8::e | NASA (Ames Research Center) | США |
| f.root-servers.net | 192.5.5.241 | 2001:500:2f::f | Internet Systems Consortium, Inc. | США |
| g.root-servers.net | 192.112.36.4 | 2001:500:12::d0d | US Department of Defense (NIC) | США |
| h.root-servers.net | 198.97.190.53 | 2001:500:1::53 | US Army (Research Lab) | США |
| i.root-servers.net | 192.36.148.17 | 2001:7fe::53 | Netnod | Швеция |
| j.root-servers.net | 192.58.128.30 | 2001:503:c27::2:30 | Verisign, Inc. | США |
| k.root-servers.net | 193.0.14.129 | 2001:7fd::1 | RIPE NCC | Нидерланды |
| l.root-servers.net | 199.7.83.42 | 2001:500:9f::42 | ICANN | США |
| m.root-servers.net | 202.12.27.33 | 2001:dc3::35 | WIDE Project | Япония |
Помимо них, также есть реплики, копирующие записи этих серверов. Данные между репликами синхронизируются с помощью протокола TCP
IP-адреса корневых сервером записаны на каждом устройстве, которые способны разрешать доменные имя. Далее по полученным от них IP-адреса DNS-серверов зон ниже можно рекурсивно определить IP-адрес
На Linux утилита dig позволяет посмотреть DNS-записи. На Windows есть аналог nslookup. Всего существует множество типов записей:
SOA (Start Of Authority) - начальная запись зоны, которая определяет серийный номер, контакты и так далее, пример:
itmo.ru. 7200 IN SOA ns.itmo.ru. hostmaster.itmo.ru. 2025052299 3600 1800 86400 3600
Здесь:
TTL - время жизни записиIN - класс (то есть INternet)SOA - тип записиns.itmo.ru. - первичный DNS-сервер для этой зоны (MNAME)hostmaster.itmo.ru. - почтовый адрес администратора, здесь первая неэкранированная точка заменяется на @, получаем hostmaster@itmo.ru (RNAME)2025052299 - серийный номер, здесь обозначена дата 22.05.2025 (SERIAL)3600 - время обновления записи для вторичных серверов (REFRESH)1800 - время, через которое повторяется обновление записи при неполучении ответа от главного сервера (RETRY)86400 - время, через которое сервера прекращают запросы к главному серверу, если тот все еще не ответил (EXPIRE)3600 - минимальное время кэширования для записей без явного TTL (MINIMUM)A (Address record) - запись IPv4-адреса, пример:
itmo.ru. 5058 IN A 51.250.120.146
AAAA (AAAAddress record) - запись IPv6-адреса (четыре A, потому что длина адреса в 4 раз больше)CNAME (Canonical NAME record) - запись, которая связывает домен с другим доменом, пример:
ftp.itmo.ru. 7183 IN CNAME ocean.itmo.ru.
Если домены образуют цепь, то CNAME выдаст конечный домен
MX (Mail eXchange) - запись адреса почтового сервера, пример:
itmo.ru. 6444 IN MX 10 emx.mail.ru.
Здесь 10 - приоритет использования, чем он ниже, тем более приоритетный сервер
NS (Name Server) - записи DNS-серверов этой зоны, пример:
itmo.ru. 7200 IN NS ns2.itmo.ru.
itmo.ru. 7200 IN NS ns3.itmo.ru.
itmo.ru. 7200 IN NS ns.itmo.ru.
itmo.ru. 7200 IN NS ns5.itmo.ru.
Здесь у зоны itmo.ru. 4 сервера
PTR (PoinTeR) - запись, которая связывает домен с другим доменом, но в отличии от CNAME выдает следующий домен, а не конечныйSRV (SeRVice locator) - поиск сервисовTXT (TeXT record) - текстовая записьЧтобы зарегистрировать свой домен, нужно внести его в централизованную базу данных (реестр) и заплатить регистратору денежку
Такой реестр содержит информацию о зарегистрированных доменных именах, данные администраторов доменов и другую информацию, необходимую для функционирования доменов
Регистратором доменных имен является аккредитованная организация, уполномоченная вносить записи в реестр. Для доменов .ru, .su и .рф аккредитовано 38 регистраторов Координационным центром национального домена сети Интернет
Рекомендуется хостинг и домен заказывать у разных сервисов, чтобы при переезде на другой хостинг не регистрировать домен заново
Далее домен нужно разместить в DNS-сервере домена первого уровня, такой процесс называется делегированием. Делегирование обеспечивает, чтобы при запросе вашего домена DNS-система знала, какие серверы содержат информацию о нем
Современные приложения всё чаще разворачиваются не напрямую на серверах, а в изолированных окружениях - контейнерах. Контейнеризация позволяет упаковать приложение вместе со всеми его зависимостями и запускать его предсказуемо на любой машине
Фундаментом для контейнеров служат механизмы ядра Linux
В Linux для изоляции приложений используется механизм пространств имён
Пространство имён (Namespace) - механизм ядра Linux, который изолирует глобальные системные ресурсы между процессами, создавая для каждой группы процессов иллюзию собственного экземпляра ресурса
Пространств имен в Linux всего восемь:
iptablesБлагодаря пространствам имен можно изолировать приложения друг от друга
Разберем то, как работает пространство имен Network. Это пространство изолирует весь сетевой стек процесса и имеет собственные:
loopback)iptables/nftables/proc/net/)Благодаря этому два процесса в разных пространствах имен могут одновременно слушать один и тот же порт - они просто не знают друг о друге
Само по себе пространство изолировано и не имеет связи с внешним миром. Для соединения пространств используют пару виртуальных интерфейсов - veth (от virtual ethernet), работающий как патч-корд
Чтобы соединить несколько пространств имен между собой, используют виртуальный сетевой мост (Bridge). Он работает как обычный L2-коммутатор: получает кадры от подключённых интерфейсов и перенаправляет их нужному получателю по MAC-адресу
В качестве файрволла для фильтрации и предобработки сетевого трафика используется модуль netfilter, взаимодействие с которым обеспечивают утилиты iptables и nftables
Модуль netfilter может обрабатывать пакеты на разных этапах стека: входящие, транзитные, исходящие пакеты, трансформация пакетов и отслеживание соединений (подробнее об этом на лекции про безопасность сети)
Docker - платформа для упаковки, доставки и развертывания приложений в виде контейнеров. Контейнеры - это легкие и изолированные окружения, использующие ядро операционной системы хоста (чаще всего Linux)
Для изоляции сети Docker использует пространство имен Network, виртуальный сетевые интерфейс и функционал модуля netfilter
Docker использует несколько типов сетевых драйверов:
docker0 на хосте. Контейнеры в одной сети видят друг друга, наружу выходят через трансляцию адресовloopback). Полная сетевая изоляция, которая используется для задач, которым сеть не нужнаКаждый контейнер имеет свое отдельное пространство имен Network, в котором свои интерфейсы, таблицы маршрутизации и правила iptables
В Docker встроен свой DNS-сервер, что позволяет иметь доступ к Docker-контейнеру по его имени, а не IP-адресу
Также Docker предоставляет трансляцию адресов для общения контейнеров с сетью Интернет, а также публикацию портов для входящих подключений к контейнеру
Kubernetes - платформа для автоматизации развёртывания, масштабирования и управления контейнеризированными приложениями (или по-другому оркестратор контейнеров)
Сетевой узел (Node) в Kubernetes содержит несколько капсул (Pod), каждый из которых имеет уникальный IP-адрес в течение своей жизни. Коммуникация капсул происходит напрямую без трансляции адресов
Капсула представляет из себя один или несколько контейнеров
Также есть еще сервис - абстракция стабильной сетевой сущности, которая:
Когда создается сервис с определенным селектором, то менеджер контроллеров Kubernetes ищет капсулы, чьи метки совпадают с селектором сервиса, и добавляет их IP-адреса в список для доступа по конечной точке
По сути сервис представляет правила iptables, которыми управляет прокси Kubernetes kube-proxy. Прокси kube-proxy получает информацию о сервисе и конечных точках и составляет цепочки правил PREROUTING и OUTPUT для данного сетевого узла. Там же с помощью циклического алгоритма трафик отправляется на выбранную капсулу
Для более автоматической настройки есть CNI плагины, которые:
Если же сервис определяет, какой капсуле отправить трафик, то другой компонент Ingress Controller решает, какому сервису нужно направить HTTP-трафик. Ingress Controller является аналогом веб-сервера (например, его роль может исполнять nginx-ingress), но для кластера из узлов
Вместо прокси Kubernetes, который использует iptables и кучу абстракций, есть аналоги, которые в основном применимы в рамках нагруженных систем:
iptables использует eBPF - программы, исполняемые прямо в ядре Linuxkube-proxy, CNI-плагина и сетевого политика в одном компоненте
В сети передачу информации можно разделить на два типа:
Идеи пакетной сети заложились в реализации ARPANET - ранней версии Интернета. Уже тогда появилась концепция сокета - интерфейс для общения приложений, который на уровне ОС абстрагировал сеть для программиста в удобных буфер чтения/записи, что облегчало взаимодействие с сетью (как раз разные типы коммутаций привели к разделению на TCP и UDP)
Определение сокета менялось до тех пор, пока не пришли к тому, что сокет - это конечная точка для коммуникации процесса с другими процессами путем отправки и приема сообщений
Впервые сокет появился в BSD. Сокеты в Unix, а также в Unix-подобных системах, включая Linux, делятся:
По семейству адресов (domain):
AF_UNIX - сокет для локального общенияAF_LOCAL - синоним для AF_UNIX, но рекомендуется использовать AF_UNIXAF_INET - сокет для общения по IPv4-сетиAF_INET6 - сокет для общения по IPv6-сетиAF_BLUETOOTH - сокет для BluetoothAF_CAN - сокет промышленной CAN-шины (Controller Area Network) для применения в автомобилестроении и промышленной автоматизациии другие типы, включая типы для ныне устаревших и редко используемых протоколов
И по типу соединения (type):
SOCK_STREAM для отправки потока с установлением надежного соединения и с гарантией порядка доставленных сообщений (как в TCP)SOCK_DGRAM для отправки датаграмм (таких как в UDP), то есть сообщений фиксированной длины без установления надежного соединения и без гарантии порядка
SOCK_SEQPACKET - сокет с установлением соединения, обеспечивающий надёжную передачу сообщений с сохранением границ и порядка (через него реализуется протокол SCTP)SOCK_RAW для доступа к IP-пакетам без обработки на транспортном уровнеSOCK_RDM (Reliably Delivered Messages) для надежной отправки датаграмм, но без гарантии их порядкаSOCK_PACKET - устаревшийСейчас зачастую используются первые два типа для протоколов TCP и UDP соответственно, поэтому они и будут рассматриваться
Источник: https://man7.org/linux/man-pages/man2/socket.2.html
Для установки соединения с сокетами типов SOCK_STREAM и SOCK_DGRAM используется базовый системный вызов - connect()
Для сокетов типа SOCK_STREAM вызов connect() инициирует стандартную процедуру установления соединения (трехстороннее рукопожатие). Соединение устанавливается только один раз, а повторный вызов connect() для того же сокета, как правило, невозможен без его предварительного закрытия
Для сокетов типа SOCK_DGRAM вызов connect() не устанавливает соединение в привычном смысле, так как протокол UDP не поддерживает соединений. Подключение к сокету с типом SOCK_DGRAM осуществляется лишь для того, чтобы ядро знало адрес и порт получателя
Подключенный датаграммный сокет можно переподключить к другому адресу, вызвав connect() повторно. Для отключения сокета SOCK_DGRAM от адреса используют connect() с семейством адресов AF_UNSPEC
Хотя connect() является основой, в процессе установки соединения для SOCK_STREAM на стороне сервера используются и другие ключевые вызовы:
bind(): Привязывает сокет к локальному адресу и порту. Для сервера это обязательно, для клиента обычно выполняется автоматическиlisten(): Переводит сокет в режим ожидания входящих соединений. Используется только для SOCK_STREAM на стороне сервераaccept(): Принимает входящее соединение от клиента на слушающем сокете. При успехе создает новый сокет для взаимодействия с этим конкретным клиентом. Используется только для SOCK_STREAM на стороне сервераПодключенный сокет представляет из себя файловый дескриптор, к которому применимы системные вызовы read и write. Для сокетов также применимы системные вызовы recv и send с дополнительными флагами (например, не ждать получение подтверждения MSG_DONTWAIT)
Для сокетов есть виртуальная файловая система sockfs. Локальные сокеты могут быть представлены файлами в файловой системе. В псевдофайлах /proc/net/tcp и /proc/net/udp содержится информация о созданных сокетах. Так, например, выглядят сокеты TCP:
sl local_address rem_address st tx_queue rx_queue tr tm->when retrnsmt uid timeout inode
0: 3500007F:0035 00000000:0000 0A 00000000:00000000 00:00000000 00000000 101 0 17053 1 ffff91f576046300 100 0 0 10 0
1: 00000000:0016 00000000:0000 0A 00000000:00000000 00:00000000 00000000 0 0 20021 2 ffff91f57512e300 100 0 0 10 0
2: 0100007F:1538 00000000:0000 0A 00000000:00000000 00:00000000 00000000 109 0 20138 1 ffff91f57512a400 100 0 0 10 0
3: 0100007F:AC43 00000000:0000 0A 00000000:00000000 00:00000000 00000000 0 0 25724 1 ffff91f575128000 100 0 0 10 0
4: 0100007F:8124 00000000:0000 0A 00000000:00000000 00:00000000 00000000 110 0 20456 1 ffff91f57512ec00 100 0 0 10 0
5: 0100007F:0CEA 00000000:0000 0A 00000000:00000000 00:00000000 00000000 110 0 20458 1 ffff91f577aebf00 100 0 0 10 0
Здесь содержатся:
sl - индекс сокета в таблицеlocal_address - локальный адрес и порт в шестнадцатеричном виде
Здесь в первой строке 3500007F - это 127.0.0.53rem_address - удалённый адрес и портst - состояние сокета в шестнадцатеричном виде. Коды состояний определены в заголовочных файлах ядра, то есть в /include/net/tcp_states.htx_queue - количество данных в очереди отправки в байтахrx_queue - количество данных в очереди приёма в байтахtr - тип таймера активности (timer run)tm->when - время в джиффи (примерно 10 мс) до срабатывания текущего таймера, если он запущенretrnsmt - счётчик повторных передач для текущего сегментаuid - идентификатор пользователя, которому принадлежит сокет. Здесь в первой строке 101 - это пользователь systemd-resolvetimeout - таймаут для текущего состояния сокетаinode - номер индексного дескриптора сокета в файловой системе sockfs. Этот номер можно связать с открытыми файловыми дескрипторами процессов через /proc/<pid>/fd/Далее идут дополнительные поля (например, указатель на структуру в памяти), количество которых зависит от конфигурации и версии ядра
Для упрощенного просмотра существует утилита ss (от socket statistics). Так для просмотра слушающих TCP и UDP сокетов можно использовать команду ss -tulnp
Пакет для ядра определяется структурой sk_buff с множеством полей
Сетевая карта в компьютере получает новый поток данных, драйвер сетевой карты получает прерывание (или запрос NAPI), обрабатывает это, создает структуру sk_buff и передает в подсистему Ethernet (или другую для конкретного протокола). Далее эта подсистема проверяет пакет, а потом сетевая подсистема определяет протокол транспортного уровня (в нашем случае IPv4 или IPv6) и передает пакет через сетевой фильтр
На сетевой фильтре на этапе премаршрутизации (Prerouting) принимается решение о дальнейшей судьбе пакета, которое кэшируется в таблицу, чтобы похожие пакеты проходили проверку быстрее
После премаршрутизации локальные пакеты для этого хоста попадают в фильтр для входящих пакетов (Input), где их обрабатывают TCP и UDP обработчики соответственно, которые находят сокеты и процессы, которые владеют сокетами
Проходящие через хост процессы проходят через фильтр для транзитных пакетов (Forward). Исходящие пакеты, созданные процессами, проходят фильтр для исходящих пакетов (Output)
После фильтров для транзитных и исходящих пакетов идет фильтр постмаршрутизации (Postrouting), который аналогично премаршрутизации принимает решение об отправке пакет
На этапах фильтров, премаршрутизации и постмаршрутизации, ядро вызывает хуки зарегистрированных обработчиков - так, например, работает утилита iptables
Далее после постмаршрутизации пакет проходит через подсистемы Neigh, Egress, Taps и другие, попадает в очередь отправки, откуда драйвер передает его на сетевую карту

Так как проходящий пакет приводит к вызову множества системных вызовов, для оптимизации применяют технологию RDMA (Remote Direct Memory Access). В ней сетевые карты напрямую общаются и могут записывать в память удаленного компьютера, минуя ядро ОС и процессор. RDMA применяется для баз данных, распределенных хранилищ и высокопроизводительных вычислениях
В ядре Linux реализации протоколов содержатся в отдельных модулях в папке /net/ архива с исходным кодом. Например, реализация Ethernet хранится в файле /net/ethernet/eth.c
Для встраиваемых (embedding) системах, например, одноплатных компьютеров или контроллеров, до компиляции ядро конфигурируется так, что бы не включать ненужные сетевые модули и компоненты. Дополнительно, так как мы знаем подключенные, нужные нам устройства (например, датчик температуры), то вместо процедуры обнаружения идентификатора устройства и производителя, загрузки драйвера из таблицы, можно составить дерево устройств, где описаны все периферийные устройства, их адреса и нужные драйверы (которые часто вшиты в ядро для скорости и надёжности)
Wi-Fi - семейство беспроводных сетевых протоколов, основанных на семействе стандартов IEEE 802.11
Wi-Fi был создан в 1991 году компаниями NCR Corporation и AT&T и предназначался для систем кассового обслуживания. Создатель Wi-Fi, Вик Хейз, был одним из разработчиков стандартов IEEE 802.11b, IEEE 802.11a и IEEE 802.11g
11 сентября 2009 года был утвержден стандарт IEEE 802.11n. Позднее новые стандарты выходили в 2012, 2015, 2019 годах
Wi-Fi использует радиоволны (то есть электромагнитные волны) в воздушной среде. Тут появляются множество проблем, которых нет при передаче по медных кабелям или оптоволокну:
| IEEE стандарт | Максимальная пропускная способность | Год | Частоты | Дальность |
|---|---|---|---|---|
| 802.11 | 2 Мбит/с | 1997 | 2.4 ГГц | 20–30 м |
| 802.11b | 11 Мбит/с | 1999 | 2.4 ГГц | 30–50 м |
| 802.11a | 54 Мбит/с | 1999 | 5 ГГц | 15–30 м |
| 802.11g | 54 Мбит/с | 2003 | 2.4 ГГц | 30–50 м |
| 802.11n (Wi-Fi 4) | до 600 Мбит/с | 2009 | 2.4 / 5 ГГц | 30–70 м |
| 802.11ac (Wi-Fi 5) | до 6.9 Гбит/с | 2013 | 5 ГГц | 20–40 м |
| 802.11ad (WiGig) | до 6.8 Гбит/с | 2012 | 60 ГГц | 1–10 м |
| 802.11ax (Wi-Fi 6) | до 9.6 Гбит/с | 2019 | 2.4 / 5 ГГц | 30–70 м |
| 802.11ax (Wi-Fi 6E) | до 9.6 Гбит/с | 2021 | 6 ГГц | 20–40 м |
| 802.11be (Wi-Fi 7) | до 46 Гбит/с (источники разнятся) | 2024 | 2.4 / 5 / 6 ГГц | 20–40 м |
| 802.11bn (Wi-Fi 8) | до 46 Гбит/с (источники разнятся) | еще не вышел( | 2.4 / 5 / 6 ГГц | неизвестно |
Стандарты Wi-Fi определяют множество вещей:
Всего Wi-Fi использует 4 частотных диапазона:
Выбор частот связан с соблюдением требований законодательств. На эти частоты также действуют ограничения по мощности. Также нужно учитывать, что, чем ниже частота, тем длиннее волны и тем лучше они проходят через среду. Но также с понижением частоты понижается пропускная способность радиоканала
Далее диапазоны делятся на каналы. Диапазон 2.4 ГГц делится на 14 каналов длиной 20-22 МГц (22 МГц было в старых стандартах). Очевидно, что каналы перекрываются, из-за этого используются чаще всего каналы 1, 6, 11, 14 (14 канал разрешен только в Японии)

Каждый канал - это отдельная Wi-Fi сеть. Для роутера с точкой доступа можно указать свой канал. Можно использовать программу, которая просканирует диапазон и скажет, какой канал менее всего занят, чтобы избежать конкуренции
В Wi-Fi 5 ГГц таких каналов 20-25 (в зависимости от законодательства). Ширина каналов также может быть больше
Далее, чтобы увеличить пропускную способность, используется метод OFDM (Orthogonal Frequency Division Multiplexing, мультиплексирование с ортогональным частотным разделением каналов):
В OFDM для Wi-Fi все поднесущие выделены только одному пользователю в один момент времени. Расширенный алгоритм OFDMA (Orthogonal Frequency Division Multiple Access) объединяет поднесущие в ресурсные единицы. По ресурсным единицам передается информация одному пользователю в один момент времени, то есть получатель данных от конкретной ресурсной единицы меняется в ходе работы
Для OFDMA канал 20 МГц делится на 256 поднесущих (по 78.125 КГц), а ресурсная единица представляется из числа поднесущих, кратного 26. QFDMA появился в стандарте Wi-Fi 6

Сигнал перед обратным быстрым преобразованием Фурье кодируется помехозащищенным кодом и модулируется. Модуляция может быть:
QAM (Quadrature Amplitude Modulation) - набор битов модулируется фазовым сдвигом и амплитудой. В стандарте IEEE 802.11ac появился 256-QAM (8 битов модулируются в 256 комбинаций фазы и амплитуды), а в 802.11ax 1024-QAM

Большинство роутеров в наше время имеют больше одной антенны для передачи. Такие роутеры используют технологию MIMO (Multiple Input Multiple Output), в которой полоса пропускания увеличивается за счет приема и передачи несколькими антеннами
Оборудование, поддерживающее MIMO, имеет характеристику TxR:S, где T - число антенны для передачи, R - число антенна для приема, а S - число пространственных потоков. От количества пространственных потоков зависит максимальная канальная скорость
Изначально все антенны передавали данные одному пользователю (Single User MIMO), но позже появилась возможность передачи и приема одному пользователю от одной или нескольких антенн
Также несколько антенны позволяют усиливать сигнал устройству пользователя в зависимости от его положения. Несмотря на то, что антенны всенаправленные, пробная передача позволяет определить фазу и амплитуду сигнала на устройстве, которое передает эту информацию обратно роутеру. Далее роутер корректирует фазу и амплитуду для антенн так, что бы волны в ходе интерференции сложились, давая улучшенное покрытие и снижение помех. Такая технология известна как Beamforming
В Ethernet используется CSMA/CD, тогда как в Wi-Fi используется CSMA/CA (Carrier Sense Multiple Access with Collision Avoidance). В беспроводных сетях:
Поэтому в Wi-Fi используется избегание коллизий:
random(0, CW) * T, где CW - это размер конкурентного окна (Contention Window), а T - размер слота ожидания (обычно 9 мкс)Проблема двух скрытых узлов решается так: передатчик отправляет сигнал RTS (Request To Send) с длительностью передачи приемнику, если приемник видит свободность радиопространства, то он отправляет сигнал CTS (Clear To Send), дублируя длительность передачи. Получивший его приемник начинает передачу, а другие устанавливают таймер NAV и не мешают передаче

В итоге, последние стандарты Wi-Fi сочетают MU MIMO, модуляцию 1024-QAM, OFDMA, направленный сигнал и до 8 пространственных потоков, что позволяет достичь передачи до 10 гигабит в секунду
Оборудование для беспроводных сетей может работать в разных режимах:
Точка доступа (Access Point, AP) - точка доступа Wi-Fi для передачи данных. Большинство роутеров работают в таком режиме. В Linux точку доступа можно включить с помощью утилиты hostapd, а в Windows и в Android с помощью графического интерфейса
Также точка доступа может работать как повторитель другого беспроводного сигнала для его усиления в другом месте
Роутер же помимо выполнения в режиме точки доступа также работает как сетевой переключатель и компьютер, выполняющий функции сервера для DHCP и другого
Мост (Bridge) - беспроводной мост между двумя сетями в местах, где проводное подключение невозможно (например, через дорогу между зданиями)
Также беспроводное оборудование может выполнять авторизацию пользователей с помощью пароля или веб-страницу, групповую конфигурацию других точек доступа и другого
Формат кадра Wi-Fi состоит из этих полей:
Поля контроля кадра, 16 бит, а именно
00 - это WLAN (PV0), а 01 - это PV1Тип кадра, 2 бита, и субтип кадра, 4 бита
Используются для обозначения типа сообщений с данными и служебных сообщений, таких как подтверждение, RTS и CTS
Флаг “Из распределенной системы”, 1 бит
Эти флаги используются в WDS

В зависимости от флагов “В распределенную систему” и “Из распределенной системы” назначение адресов меняется:
| Режим работы | Значение “В распр. систему” | Значение “Из распр. системы” | Адрес 1 | Адрес 2 | Адрес 3 | Адрес 4 |
|---|---|---|---|---|---|---|
| Управляющие кадры | 0 | 0 | Адрес получателя | Адрес отправителя | Пусто | Пусто |
| Ad-Hoc | 0 | 0 | Адрес получателя | Адрес отправителя | Идент. сети | Пусто |
| Клиент -> Точка доступа | 1 | 0 | Адрес получающей точки доступа | Адрес конечного получателя | Адрес отправителя | Пусто |
| Точка доступа -> Клиент | 0 | 1 | Адрес конечного получателя | Адрес отправляющей точки доступа | Адрес исходного отправителя | Пусто |
| Беспроводной мост | 1 | 1 | Адрес получающей точки доступа | Адрес отправляющей точки доступа | Адрес конечного получателя | Адрес исходного отправителя |
Источники: http://www.dcrwireless.com/2018/03/chapter-3-80211ac-frame-fields.html, https://en.wikipedia.org/wiki/802.11_frame_types
Так как сигнал Wi-Fi не ограничен средой, то для защиты данных используются следующие технологии:
WEP (Wired Equivalent Privacy)
Здесь используется симметричное шифрование. Ключ делится на секретную часть, 40 или 104 бита, известную пользователю, и вектором инициализации - 24 рандомных бита, которые открыто передаются в пакете
На основе ключа алгоритмом RC4 генерируется псевдослучайная последовательность, с которой берется побитовое исключающее ИЛИ с исходными данными
Сейчас WEP считается небезопасным, так как вектор инициализации слишком маленький, псевдослучайный, и WEP можно взломать с помощью статистики (например, с помощью программы WEPcrack)
WPA (Wi-Fi Protected Access) появился как временное решение для WEP. В нем используются протокол смены ключей TKIP (Temporal Key Integrity Protocol), проверка целостности MIC (Message Integrity Check), размер вектора инициализации увеличивается
Авторизация происходит по мастер-ключу (Pairwise Master Key) от хеша пароля (от 8 до 63 символов) и 4-стороннему рукопожатию, в ходе которого происходит генерация сессионного ключа
Далее по сессионному ключу и 48-битному вектору инициализации (который является счетчиком пакетов) генерируется последовательность по алгоритму RC4, вычисляется код MIC и производится исключающее ИЛИ от пакета + MIC + вектор и сгенерированной последовательности
Также WPA реализует стандарт 802.1x IEEE 802.1x, основанный на протоколе EAP (Extensible Authentication Protocol), сервере доступа RADIUS (Remote Access Dial-in User Server) и протоколе защиты транспортного уровня TLS (Transport Layer Security)
WPA2 пришел как замена WPA и реализация стандарта IEEE 802.11i
В нем используется CCMP (Counter Mode with Cipher Block Chaining Message Authentication Code Protocol). Пакеты шифруются с помощью потокового ассиметричного алгоритма AES (Advanced Encryption Standard)
Для каждого пакета генерируется 48-битный номер, на основе его, адресов и других пакетов генерируется поток для шифрования, вычисляется CBC-MAC, аналогичный MIC, а исходный пакет шифруется
Для авторизации используется 4-стороннее шифрование. Поддерживается 2 режима авторизации: с помощью общего пароля (WPA2-Personal) или с помощью логина/пароля или сертификата (WPA2-Enterprise) по стандарту IEEE 802.1x