Интерфейс, управляемый бэкендом (Backend-driven UI или Server-driven UI) - это архитектурный подход, при котором бэкенд определяет не только данные, но и саму структуру, логику и внешний вид интерфейса клиентского приложения
Клиент в таком подходе выступает как рендерер - он получает описание интерфейса (обычно в формате JSON) и отображает его. Это позволяет:
Недостатки такого подхода:
До недавнего времени Android-приложения разрабатывались на языке Java, но в 2010-ых начал свое развитие язык программирования Kotlin, и индустрия начала переход на него
Kotlin - статически типизируемый, объектно-ориентированный язык, использующий виртуальную машину Java для исполнения. При создании целью было сделать язык лаконичным, удобным и безопасным по сравнению с Java
Типы, как и в Java, делятся на примитивные и ссылочные. Переменные примитивных типов хранят значение непосредственно (то есть оно копируется при передаче), а ссылочных - ссылку на объект в памяти
Переменные объявляются двумя способами:
var - переменная с изменяемым значением/ссылкойval - переменная с неизменяемой ссылкой, но с изменяемыми полями (аналогично слову final в Java)var a = 10
var b: Long = 10
val c = 20
Компилятор может угадать тип по типу литерала значения. Тип можно указать явно в объявлении переменной. В Kotlin существуют такие же примитивные типы, как и в Java:
Byte - 8-битное целое число со знакомShort - 16-битное целое число со знакомInt - 32-битное целое число со знакомLong - 64-битное целое число со знакомFloat - 32-битное число с плавающей точкойDouble - 64-битное число с плавающей точкойПримитивы на уровне языка Kotlin являются объектами, то есть имеют соответствующие методы, однако на уровне байткода они оптимизируются до примитивов виртуальной машины
Для сравнения переменных есть операторы:
==, который сравнивает значения полей структур===, который сравнивает сами ссылки (а если ссылки равны, то и равны значения)Оператор is используется для соответствия переменной типу:
if (obj is String) {
println("This is String!")
}
Язык Kotlin расширяет систему типов, добавляя типы с допустимым отсутствием значения null. Такие типы называются обнуляемыми (nullable) и обозначаются как X?, например, String?. Соответственно типы, которые не допускают null, называются необнуляемыми (non-nullable)
Перед тем, как производить операции над переменной обнуляемого типа, нужно убедиться, что значение переменной не равно null. Компилятор не позволяет производить операции с обнуляемыми типами, поэтому нужно сделать проверку одним из этих способов:
Проверка на null с помощью if:
if (x != null) {
val y = x + 10
}
Оператор !!, который выбрасывает NullPointerException, если значение равно null:
val y = x!! + 10
Оператор ?., применяемый для полей объекта, который возвращает null, если исходное значение объекта равно null:
val length: Int? = name?.length
Его прелесть в том, что, несмотря на длину цепочки, вернется все равно null, если исходная переменная равна null
Оператор Элвиса ?: (ну он похоже на Элвиса Пресли сбоку), который позволяет установить значение по умолчанию:
val length = name?.length ?: 0
По сути оператор Элвиса - синтаксический сахар для a ? a != null : b
Другой оператор as используется для приведения объект к типу:
val x: String = y as String
val x: String? = y as String?
В случае если объект нельзя привести к другому, то as вызывает исключение ClassCastException. Чтобы избежать этого, есть оператор as?, который в случаю неприведения типа возвращает null:
val x: String? = y as? String
В этом случае x равен null, если y нельзя привести к String
Для управления потоком Kotlin предлагает такой же набор инструментов, что и другие языки:
if для условий:
if (x == 10) {
println("10")
} else if (x == 11) {
println("11")
} else {
println("other")
}
when, аналог switch-case:
when (x) {
10 -> println("10")
11 -> println("11")
else -> println("other")
}
Объявление функции:
fun myFunction(a: Int): Int {
return a * 2
}
У каждой функции есть тип (T, ...) -> R, в данном случае это (Int) -> Int, что позволяет ее передавать в аргументы как делегат. Если функция ничего не возвращает, то ее тип возврата равен Unit, например, () -> Unit
for-цикл:
for (i in 1..10) {
println(i)
}
while-цикл:
var i = 1
while (i < 10) {
println(i)
i += 1
}
do-while-цикл, гарантированно выполняет первую итерацию:
var i = 1
do {
println(i)
i += 1
} while (i < 10)
Для управления циклами есть ключевые слова:
continue, которое пропускает одну итерациюbreak, которое прерывает циклДля циклов, функций и скоупов применимы метки - идентификаторы, указывающиеся с помощью @:
loop@ for (i in 1..10) {
for (j in 1..10) {
if (i > 4)
break@loop
}
}
Метки помогают управлять потоком, но ухудшают читаемость кода. Так, в примере выше внешний цикл прерывается
С помощью меток можно прерывать исполнение не только в циклах, но и в анонимных функциях:
run loop@{
listOf(1, 2, 3, 4, 5).forEach {
if (it == 3)
return@loop
print(it)
}
}
Помимо такого бесконтекстного блока run есть еще способы выполнить блок кода в контексте объекта:
let
val name: String? = "Alex"
val length = name?.let {
println(it)
it.length
}
Если name == null, блок не выполнится. Основное применение - работа с обнуляемыми типами и преобразование значения
run:
val result = "Hello".run {
println(length)
length * 2
}
В блоке run this можно не писать, члены вызываются напрямую. Основное применение - вычисление результата и группировка операций над объектом
apply
val user = User().apply {
name = "Alex"
age = 20
}
Основное применение - инициализация объектов и реализация паттерна “Строитель”
also:
val number = 10
.also { println("Initial: $it") }
.also { println("Still: $it") }
Основное применение - логирование и промежуточные действия в цепочке вызовов
Главные различия - это то, как передается, и то, что возвращается:
| Ключевое слово | Как передается объект | Что возвращает |
|---|---|---|
let |
it |
результат лямбды |
run |
this |
результат лямбды |
apply |
this |
сам объект |
also |
it |
сам объект |
Исключения обрабатываются с помощью try-catch:
try {
// опасный код
} catch (e: SomeException) {
// обрабатываем исключение
} finally {
// выполняется в любом случае
}
В Kotlin нет проверяемых исключений - компилятор не требует их обязательной обработки
В Kotlin ООП схоже с тем, что в языке Java
В Kotlin есть основной конструктор и вторичные конструкторы
Основной конструктор (Primary Constructor) объявляется в заголовке класса:
class User(val name: String, var age: Int)
Здесь name и age - параметры конструктора, а val/var означают, что параметры сразу становятся свойствами класса
Если убрать val/var, это будут просто параметры class User(name: String, age: Int), тогда внутри класса их нужно присвоить вручную
Далее код инициализации выполняется в блоке init:
class User(val name: String, var age: Int) {
init {
require(age >= 0) { "Age must be positive" }
println("User created")
}
}
При создании объекта вызывается основной конструктор, и выполняются инициализация свойств и блоки init (в порядке объявления). Можно объявлять несколько init - тогда они выполняются сверху вниз
Ключевое слово constructor обычно опускается:
class User constructor(val name: String)
Оно пишется явно только если нужен модификатор доступа:
class User private constructor(val name: String)
Вторичный конструктор (Secondary Constructor) объявляется внутри класса с ключевым словом constructor:
class User {
var name: String
var age: Int
constructor(name: String, age: Int) {
this.name = name
this.age = age
}
}
Если в классе есть основной конструктор, то каждый вторичный конструктор обязан вызвать его через this(...):
class User(val name: String, var age: Int) {
constructor(name: String) : this(name, 0)
}
В этом случае 1) вызывается основной конструктор; 2) выполняются init блоки; 3) выполняется тело вторичного конструктора
Если основной конструктор отсутствует, то класс может иметь только вторичный:
class User {
var name: String
var age: Int
constructor(name: String) {
this.name = name
this.age = 0
}
}
В Kotlin чаще используют значения по умолчанию, companion object (аналог статичных полей) с фабричными методами и слово apply, поэтому вторичные конструкторы используются реже, чем в Java
В Kotlin все объекты неявно наследуются от Any. По умолчанию класс нельзя наследовать. Чтобы один класс смог наследоваться от другого, класс-родитель должен иметь модификатор open:
open class Base(p: Int)
class Derived(p: Int) : Base(p)
Аналогично с методами: чтобы их можно было переопределить, они должны иметь модификатор open
Абстрактные классы объявляются с помощью abstract:
abstract class Shape {
abstract fun draw()
}
Абстрактные методы подразумевают, что они не имеют готовой реализации, поэтому ее нужно определить в классе-наследнике. Из-за этого абстрактные классы и методы не нуждаются в модификаторе open
Свойства определяются через var и val:
class Address {
var a: String = "A"
val b: String = "B"
val c: String
get() = this.toString() + "."
var counter = 0
set(value) {
if (value >= 0)
field = value
// field - специальное слово,
//которое ссылается на значение свойства
}
}
Интерфейсы схожи с теми, что присутствуют в других языках:
interface MyInterface {
fun bar()
fun foo() {
// метод с реализацией по умолчанию
}
}
Отличие интерфейсов от абстрактных классов заключается в невозможности создания экземпляров. Они могут иметь свойства, но те должны быть либо абстрактными, либо предоставлять реализацию методов доступа
Также Kotlin имеет модификаторы доступа для свойств и методов:
public - поле доступно везде, стоит по умолчаниюprivate - поле доступно только в методах этого класса (исключая наследников)protected - поле доступно в методах этого класса и классов-наследниковinternal - поле доступно только в пределах модуляПомимо обычных классов, в Kotlin есть классы данных. Класс данных (Data Class) - синтаксический сахар для упрощенного создания DTO (Data Transfer Object). Класс данных:
equals(), hashCode() и copy()toString(), возвращающий строку в формате ClassName(property1=value1, property2=value2, ...)componentN() (например, component2()), которые возвращают поля в порядке их объявления конструктора, но делать так не рекомендуетсяПример:
data class User(val name: String = "", val age: Int = 0)
Для этого основной конструктор должен иметь как минимум один параметр, все параметры основного конструктора должны быть отмечены как свойства (через var или val), и классы данных не могут быть абстрактными или иметь модификаторы open, sealed и inner
Как в C#, Kotlin позволяет расширить функциональность класса добавлением методов расширения (Extension Method):
data class Book(
val id: Long,
val author: String,
val title: String,
val price: BigDecimal
)
class SomeService {
fun analyzeBook(book: Book) {
val formattedInfo = book.getFormattedInfo() // вызов метода
}
// его объявление
private fun Book.getFormattedInfo(): String = "Book $author - $title has price - $price"
}
При компиляции метод Book.getFormattedInfo() превращается в подобное:
public String getFormattedInfo() {
return "Book " + author + " - " + title + " has price - " + price;
}
Kotlin позволяется генерировать код во время исполнения, что позволяет генерировать класс-родитель на этапе исполнения и сделать так, чтобы целевой класс наследовался от него
Для борьбы с этим есть модификатор sealed. sealed ограничивает наследование на этапе компиляции, то есть все подклассы должны быть объявлены в том же файле, а также запрещает наследование от данного класса на этапе исполнения
Вложенные классы - классы, вложенные в другие классы:
class Outer {
private val bar: Int = 1
class Nested {
fun foo() = 2
}
}
val value = Outer.Nested().foo() // == 2
Вложенные классы не имеют доступа к приватным полям внешнего класса, поэтому существуют внутренние классы, которые имеют ссылку на объект внешнего класса:
class Outer {
private val bar: Int = 1
inner class Inner {
fun foo() = bar
}
}
val demo = Outer().Inner().foo() // == 1
В Kotlin есть возможность создать класс-перечисление:
enum class Direction {
NORTH, SOUTH, WEST, EAST
}
enum class Color(val rgb: Int) {
RED(0xFF0000),
GREEN(0x00FF00),
BLUE(0x0000FF)
}
Каждый элемент перечисления является объектов этого класса
В Kotlin есть возможность создания анонимных объектов:
val obj = object {
val x = 10
}
Их в том числе можно наследовать от других классов:
val listener = object : View.OnClickListener {
override fun onClick(v: View?) { }
}
Функции объявляются с помощью ключевого слова fun:
fun sum(a: Int, b: Int = 1): Int {
return a + b
}
Аргументы функции могут иметь значения по умолчанию, а для отсутствия возвращаемого значения используют Unit (аналог void)
Вызов функции осуществляется так:
sum(3, 5)
// или
sum(3)
// или
sum(a = 3)
// или
sum(a = 3, b = 5)
Функция высшего порядка - функция, принимающая другую функцию:
fun operate(x: Int, op: (Int) -> Int): Int {
return op(x)
}
Kotlin поддерживает создание функций, вложенных в другую функцию:
fun dfs(graph: Graph) {
val visited = HashSet<Vertex>()
fun dfs(current: Vertex) {
if (!visited.add(current)) return
for (v in current.neighbors)
dfs(v)
}
dfs(graph.vertices[0])
}
Функции могут иметь обобщенные параметры (Generic):
fun <T> singletonList(item: T): List<T> {
/*...*/
}
В Kotlin функции являются функциями первого класса, то есть могут храниться в контейнерах. Для этого функции представляются объектами функционального типа, который описывается так: (A, B) -> C
Здесь функция такого типа принимает параметры типов A и B и возвращает значение типа C
На уровне JVM функциональные типы компилируются в объекты, реализующие интерфейсы
Если параметров нет, то кортеж пуст: () -> A
Если возвращаемого типа нет, то пишут Unit в объявлении: () -> Unit
Также существуют функциональные типы с получателем, которые записываются так: A.(B) -> C
Это означает, что есть объект-получатель типа A, есть параметр типа B и возвращается C
Например, можно создать метод расширения:
val repeatFun: String.(Int) -> String = { times ->
this.repeat(times)
}
val result = "Hi".repeatFun(3)
Внутри лямбды словом this описан объект-получатель
Для таких типов (как и для других) можно задать псевдоним:
typealias ClickHandler = (Button, ClickEvent) -> Unit
Kotlin позволяет создавать встроенные функции. Код таких функций на этапе компиляции встраивается внутри другого кода
Иногда это приводит к улучшению производительности, но наибольший смысл встроенные функции имеют, если их аргумент - это лямбда-функция. Тогда код лямбда функции вставиться в тело функции:
inline fun test(block: () -> Unit) {
println("Before")
block()
println("After")
}
test {
println("Hello")
}
Поэтому такой код превращается в:
println("Before")
println("Hello")
println("After")
Побочные эффекты: встроенные функции увеличивают размер байткода, могут ухудшить стек исполнения и увеличить размер APK
Также встроенные функции нельзя сохранить. Если встроенная функция имеет аргумент-функцию, то она тоже становится встроенной, и чтобы ее сделать невстроенной и сохраняемой, есть слово noinline:
inline fun process(
inlineBlock: () -> Unit,
noinline normalBlock: () -> Unit
) {
inlineBlock()
val stored = normalBlock // можно сохранить
stored()
}
Встроенные лямбда-функции поддерживают нелокальные возвраты, то есть использование return внутри лямбда-функции вынудит выйти из внешней функции:
inline fun test(block: () -> Unit) {
block()
println("After block")
}
fun example() {
test {
return // выйдет из example()
}
println("This won't print")
}
Это работает, потому что лямбда встроена. Чтобы устранить это, есть слово crossinline, которое запрещает слово return внутри лямбды:
inline fun test(crossinline block: () -> Unit) {
block()
println("After block")
}
fun example() {
test {
// return
// ошибка компиляции
}
println("This will print")
}
Наконец, слово reified позволяет использовать тип во время выполнения
Обычно обобщенные типы стираются на этапе компиляции (так как на нем вместо T подставляется Object), то есть нельзя написать:
fun <T> check(value: Any): Boolean {
return value is T // ошибка, так как T - это Object
}
потому что тип T неизвестен во время выполнения в виртуальной машине. Для решения этого можно применить встроенную функцию и слово reified:
inline fun <reified T> check(value: Any): Boolean {
return value is T
}
val result = check<String>("Hello")
Теперь компилятор подставляет реальный тип вместо T
Устройства на Android представляют внушительную долю рынка мобильных устройства и являются смартфонами, планшетами, телевизорами, часами и другими подобными
Операционная система Android начала свое развитие в 2000-ых, а версия 1.0 появилась в 2008. Сейчас на начало 2026 года актуальной является Android 16, а по статистике от Google примерно 99% устройств имеют Android версии 7.0 и новее
Android имеет такой программный стек из 5 уровней:
Приложения
Это сами Android-приложения, в том числе системные (Телефон, Камера, Контакты и другие) и сторонние приложения из Google Play
Каждое приложение: работает в своём процессе, имеет свой UID и изолировано в “песочнице” (sandbox)
Application Framework
Это набор Java/Kotlin API, с которыми работают разработчики
Android Runtime (ART)
Android Runtime - виртуальная машина для исполнения, которая пришла на замену другой машины Dalvik
ART отвечает за выполнение байткода, сборку мусора, управление памятью, AOT- и JIT-компиляцию
Каждое приложение запускается в своём экземпляре ART
Нативные библиотеки и машиннозависимые модули (HAL)
Это включает:
Ядро Linux
Android использует модифицированное ядро Linux как фундамент. Оно отвечает за управление памятью, процессы и потоки, безопасность, драйвера и энергопотребление
Простенькое Android-приложение состоит из:
manifests и файла AndroidManifest.xml, содержащую базовую информацию для сборщика (например, первый экран при запуске, заголовок)java или kotlin, содержащую файлы с программным кодомres, содержащую медиа-ресурсы (логотипы, картинки и так далее)Для сборки используется система Gradle. Результатом сборки является:
.apk (Android Package).aab (Android App Bundle)App Bundle содержит все ресурсы, а магазин (например, Google Play) генерирует оптимизированный APK для устройства пользователя
Так как Android основан на Linux, запущенное приложение представляет собой созданный процесс
Этот процесс обычно живет в системе до тех пор, пока операционная система сама не решит его убить или через ручную принудительную остановку в настройках системы
В основе главного потока лежит android.os.Looper, который содержит очередь сообщений MessageQueue и обрабатывает сообщения последовательно
Обработчик Handler используется для работы с очередью сообщений, получая, обрабатывая их и отправляя новые с задержкой или без
Как правило, нет каких-либо гарантий, что новое сообщение обработается точно через данное число секунд
Далее Looper работает с этим компонентами:
android.app.Activity - активность, один экран с интерфейс, через который взаимодействует пользовательandroid.app.Service - компонент-служба для исполнения на заднем фоне задач, не требующих взаимодействие пользователяandroid.content.BroadcastReceiver - компонент для получения сообщений от других приложений или системыandroid.content.ContentProvider - компонент для передачи контента между сообщениямиСущность android.app.Activity - это активность, один экран с элементами Android-приложения
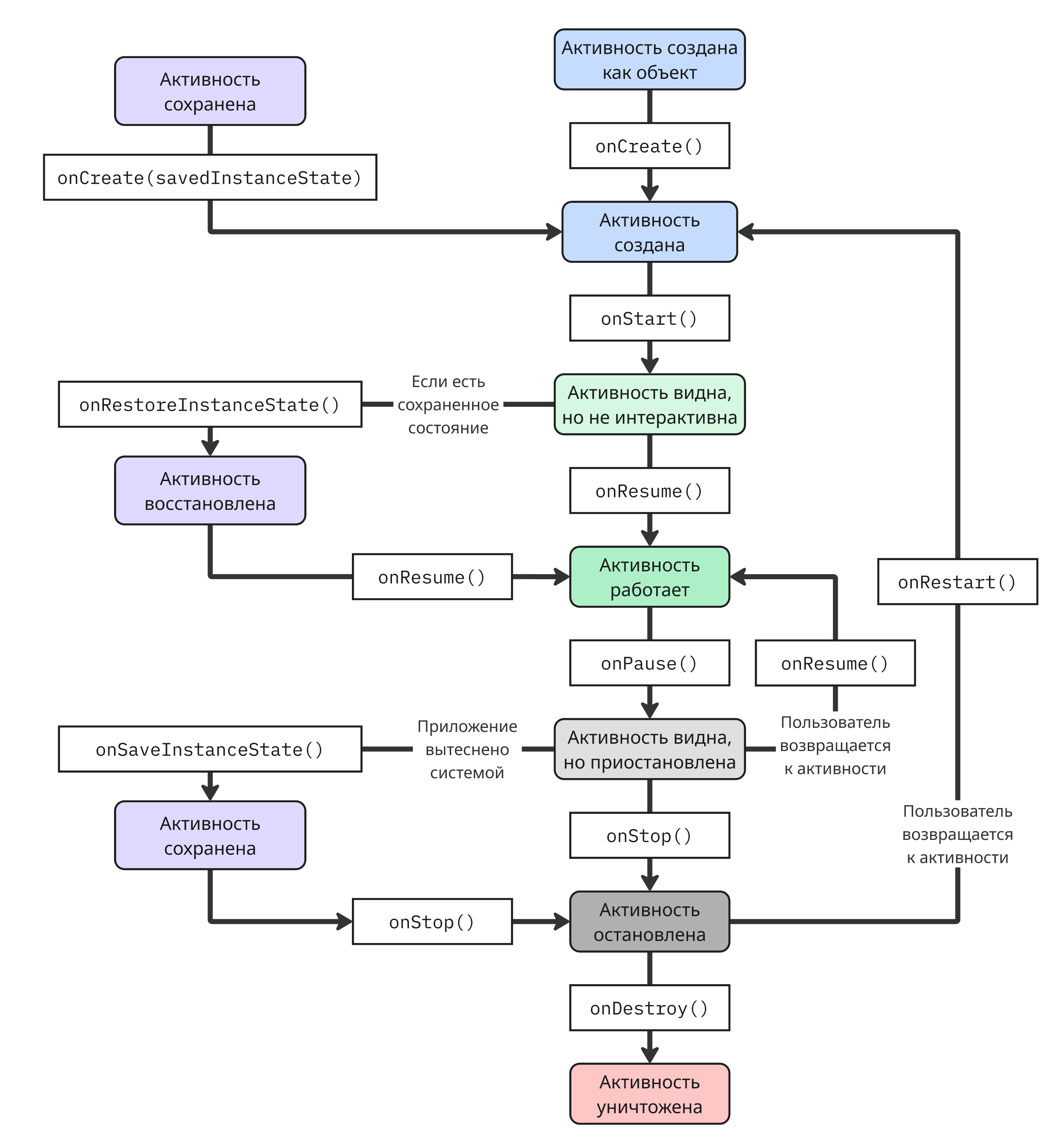
Для создания активности необходимо создать класс-наследник и указать его в манифесте. Жизненный цикл для активности внутри приложения выглядит так:

Как можно заметить на протяжении жизненного цикла операционная система вызывает методы активности, которые выделяют или освобождают ресурсы
Также, если системе не хватает доступной оперативной памяти, она может сохранить приостановленные активности в хранилище и по надобности восстановить
Активности представляют из себя стек, что позволяет по кнопке “Назад” возвращаться к предыдущей активности
Контекст android.content.Context предоставляет информацию о текущем окружении приложения, в том числе предоставляющий доступ:
У сущностей Application, Activity, Service, ContentProvider и BroadcastProvider есть свои контексты